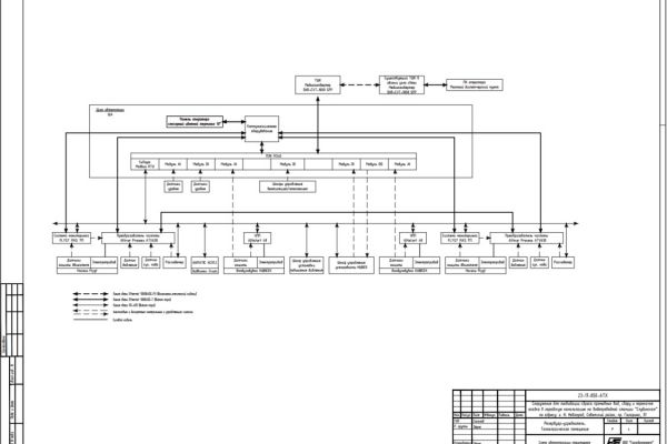
Кольская ГМК. АСДУ логистического центра
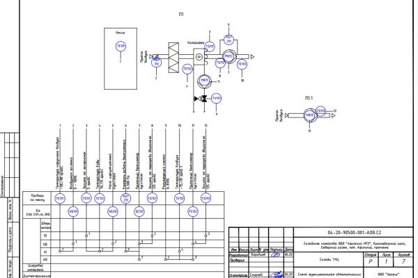
Афипский НПЗ. АДИС энергохозяйства складов
Афипский НПЗ. Автоматизация ИТП
Афипский НПЗ. Автоматизация вентиляции
Мосавтодор. Автоматизация дренажной канализации
Юнилевер. АСД энергохозяйства
Агрокомплекс «Иванисово». АСДУ систем вентиляции
Агрокомплекс «Иванисово». Автоматизация системы холодоснабжения
ГК «ПИК». Автоматизация системы управления деаэратором
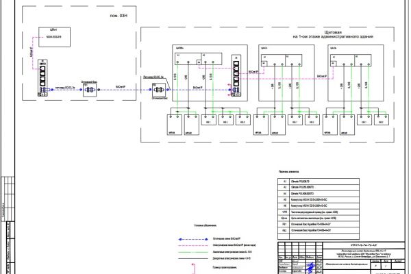
АО «Тулачермет». Сети связи и сигнализации
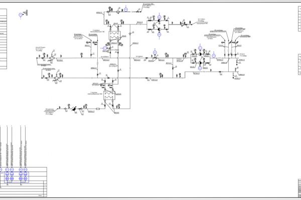
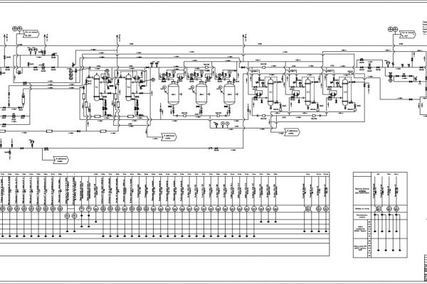
АО «Химпэк». Система сбора данных и диспетчеризации технологического оборудования
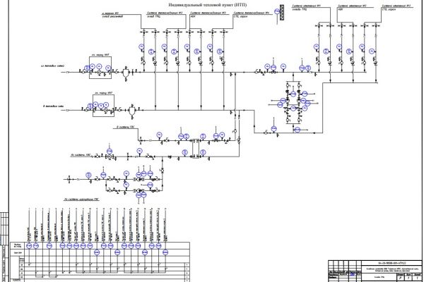
КАМАЗ-мастер. Автоматизация ИТП производственного комплекса
ГК «ПИК». Система управления силовым электрооборудованием производственного комплекса
ГК «ПИК». Автоматизация газового хозяйства производственного комплекса
ГК «ПИК».Система управления общеобменной и технологической вентиляцией производственного комплекса
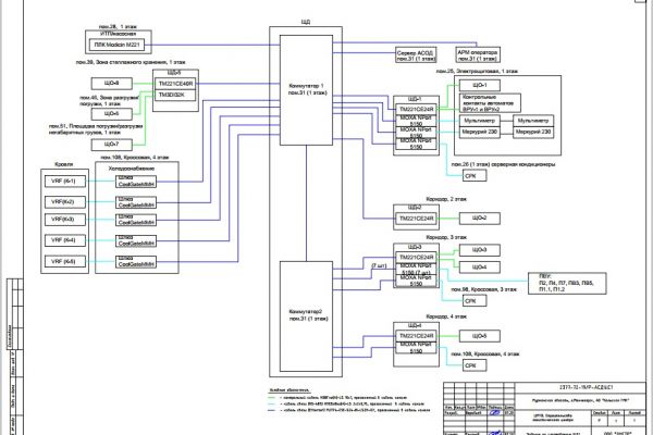
ГК «ПИК». Система диспетчеризации производственного комплекса
Lamoda. Автоматизация общеобменной вентиляции центральных складов
Lamoda. Диспетчеризация общеобменной вентиляции центральных складов
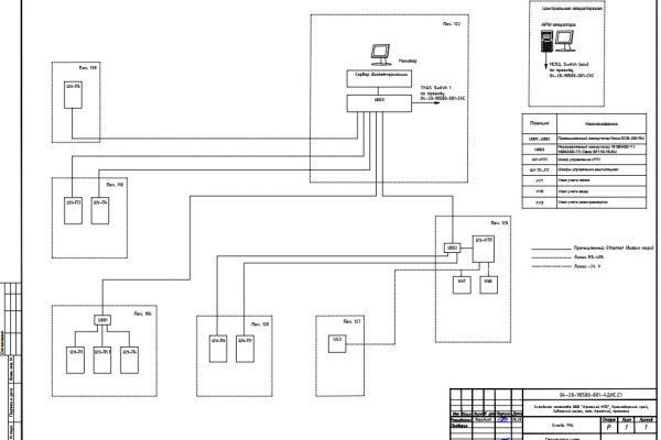
ФГБУ «ВНИИЗЖ». Автоматизированная система диспетчеризации и управления инженерными системами (система управления, мониторинга и контроля за оборудованием) (АСДУ)
ООО «Верофарм». ЭОМ системы вентиляции ООО
Нижегородский водоканал. Автоматизация очистных сооружений
Автоматизация доочистки доменных газов