Рейтинг: 65
не верифицирован
Всего отзывов: 0
  • Работ в портфолио: 5
  • Типовых услуг: 0
  • Работ на продажу: 0
  • Образование: Магистратура
  • Стаж работы: 18 лет
  • Тип занятости: Полный фриланс
  • Юридический статус:Самозанятый
Был на сайте:

Обо мне

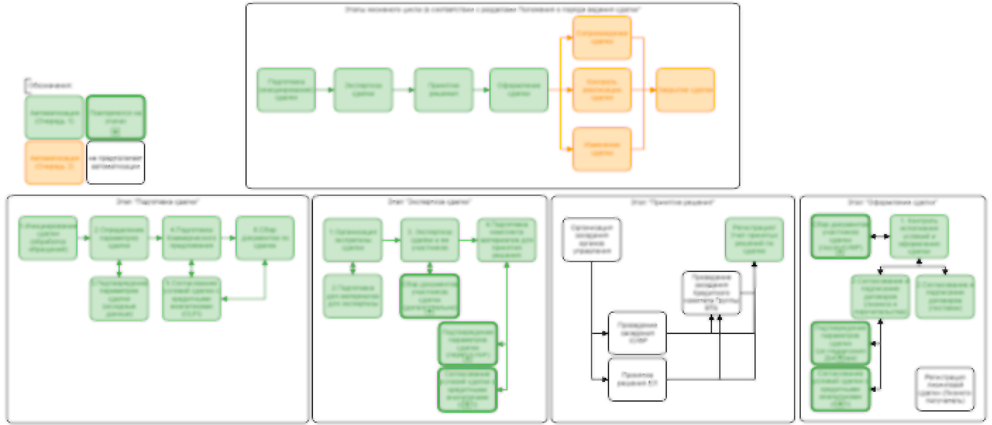
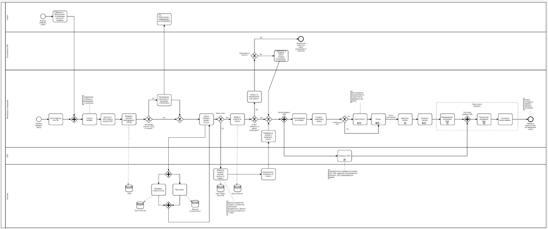
ИТ-профессионал с более чем 16-летним опытом в управлении ИТ, цифровой трансформации, выстраивании и оптимизации бизнес- и ИТ-процессов.
Специализируюсь на выстраивании эффективных процессов и снижении затрат за счет автоматизации и внедрения инновационных решений.
Эксперт в управлении ИТ-стратегией, разработке архитектуры, обеспечения качества проектов и продуктов, а также организации высокопроизводительных команд.
Большой опыт работы как с крупными, так и с малыми заказчиками и различными по объёму проектами (до нескольких десятков тысяч чч).