Рейтинг: 65
не верифицирован
Всего отзывов: 0
  • Работ в портфолио: 5
  • Типовых услуг: 0
  • Работ на продажу: 0
  • Образование: Магистратура
  • Стаж работы: 18 лет
  • Тип занятости: Полный фриланс
  • Юридический статус:Самозанятый
Был на сайте:

Бизнес-требования для реализации корпоративной CRM лизинговой компании

Описание

Цели
- Повышение эффективности бизнеса по корпоративному направлению
- Внедрение единой информационной среды для хранения всех материалов и документов по сделке и организации взаимодействия всех задействованных подразделений
- Консолидация задач по проведению сделок, организация подписания документации и предоставление инструментов гибкой отчётности по операциям и результатам работы со сделками

Решение

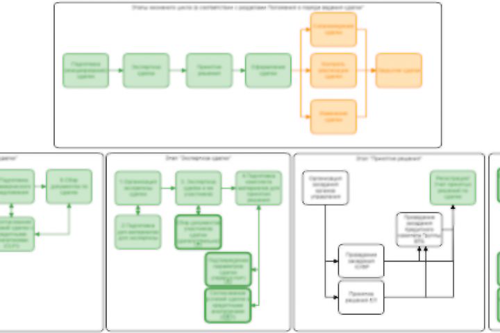
Заказчиком являлась одна из крупнейших лизинговых компаний РФ. На момент старта проекта процессы корпоративного блока являлись устоявшимися, но, зачастую, неоптимизированными с точки зрения переиспользования имеющихся данных и документов, а также требовали значительного ручного труда, возможного к автоматизации. В части коммуникаций также имелись точки оптимизации, позволяющие значительно ускорить процедуру подготовки сделки и принятия решений. Слабая консолидация данных, документов, задач и информации по принятым решениям негативно воздействовали на качество имеющихся данных, требовала дополнительных усилий на их проверку как для осуществления сделки, так и для формирования отчётности.
Нашей командой была проанализирована имеющаяся НМД и существующие ИТ-системы, используемые при организации работ, проведены серии интервью по всем направлениям деятельности корпоративного блока и подразделениям, задейстсованным в работе над сделкой.
В результате глубокого исследования был разработан набор документов, направленных как на оптимизацию процессов работы по направлению бизнеса, так и для использования в рамках автоматизации деятельности подразделений, осуществляющих сделку. Всего были разработаны описания бизнес-процессов и требования по автоматизации по 14 группам процессов, всем 6 направлениям работы корпоративного блока и 13 подразделениям, взаимодействующим между собой.

Результат

Разработаны:
- Бизнес-процессы и обновлены существующие процессы для адресации работы в единой информационной среде
- Проанализированы и разработаны требования для перехода к работе в системе электронного документооборота, а также внетреннего документооборота в части обмена значимыми и чувствительными документами
- Концепция автоматизации для каждого процесса и функционального модуля
- ИТ-архитектура, описаны потоки данных между системами и функицональными модулями
- Требования к разграничению полномочий и ролевая матрица
- Требования к составу данных и НСИ, статусные модели сущностей, ER-диаграмма связей сущностей
- Реестр печатных форм, требования к форматам и составу документов

Работа выполнена в соавторстве

Презентация проекта

Corporate leasing deal preparation blurred.png
Corporate leasing expertise blurred.png
Corporate leasing materials preparation blurred.png
Corporate leasing roles matrix blurred.png

Оценили проект:

0