Рейтинг: 65
не верифицирован
Всего отзывов: 0
  • Работ в портфолио: 5
  • Типовых услуг: 0
  • Работ на продажу: 0
  • Образование: Магистратура
  • Стаж работы: 18 лет
  • Тип занятости: Полный фриланс
  • Юридический статус:Самозанятый
Был на сайте:

Проектирование верификации контента федеральной образовательной платформы

Описание

Разработка бизнес-процессов и требований для модуля верификации контента федеральной образовательной системы

Цели
Процесс верификации контента проверяет контент, загруженный автором на цифровую образовательную платформу общего, профессионального и дополнительного образования, перед публикацией. Для этого необходимо:
- Проверить образовательный контент по следующим параметрам: безопасность содержимого контента для физического и психологического здоровья, наличие воспитательной составляющей, на соответствие общественным нормам, на соответствие законодательству, языковая грамотность, научная грамотность и целостность, педагогическая целостность, адаптированность и грамотность, региональная особенность, отсутствие дублей, проверка на плагиат и соответствие ФГОС.
- Разработать концепцию автоматизации и связи модуля верификации контента с другими модулями системы обучения
- Разработать описание бизнес-процессов верификации, хранения, обновления, разбора обратной связи по контенту и снятия контента с публикации
- Разработать модели ролей и статусов для обеспечения полноценного процесса верификации

Заказчиком проекта являлось государственное учреждение. Работы проводились совместно с командой экспертов в предметной области, имеющих обширный опыт преподавания, подготовки и проверки учебного контента, а также юридических аспектов этой деятельности на территории РФ.
Задачи заключались не только в описании бизнес-процессов верификации контента (учебников, методических пособий, уроков, задачников, справочников и многих других видов контента), но и в активном их проектировании.
В силу обладания высокой степенью квалификации в части проектирования и разработки систем дистанционного обучения, большинство процессов прорабатывалось, основываясь на этом опыте с учётом юридических особенностей предоставления образования в РФ.

Решение

В составе объединённой команды был создан тщательно проработанный документ, включающий, кроме прочего, глубокий обзор мировых практик предоставления дистанционного образования и организации приёмки контента. Спроектированные бизнес-процессы также реализовывали ключевые рекомендации мирового опыта с учётом специфики РФ.
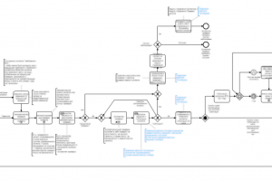
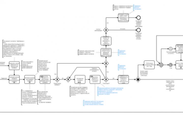
В итоге были проработаны и описаны 8 групп бизнес-процессов, описывающих как хранение и актуализацию контента, так и процедуры его экспертной проверки по множеству параметров, автоматическую и автоматизированную верификацию готовности к использованию различными возрастными группами, работу с замечаниями и предложениями, создание и управление группой собственных экспертов равно как и привлечение внешних компаний для проведения экспертизы, внесение изменений и упразднение контента.
Задача была выполнена в срок и с заданным качеством как со смысловой, так и с формальной точки зрения.

Результат

- Разработана концепция автоматизации: автоматические и автоматизированные действия по проверке и верификации контента
- Разработаны диаграммы процессов, описания шагов, входных и выходных данных для каждого шага (8 основных бизнес-процессов)
- Разработана ролевая модель сотрудников и организаций, осуществляющих деятельность в модуле
- Проведён обзор и анализ отечественных решений по управлению и предоставлению доступа к цифровому контенту и обучению
- Разработаны принципы и матрицы принятия решений по результатам проверки и допуску контента к использованию
- Разработаны принципы, методика и система рейтингования по проверке, допуску, перепроведке и отстранению экспертов к проверке контента

Работа выполнена в соавторстве

Презентация проекта

Content verification module decision blurred.png
Content verification module expert tasks blurred.png
Content verification module expert rating blurred.png
Content verification module roles.png
Content verification module verification criteria blurred.png

Оценили проект:

0