Проект системы контроля и управления досупом
Проект системы оповещения и управления эвакуацией
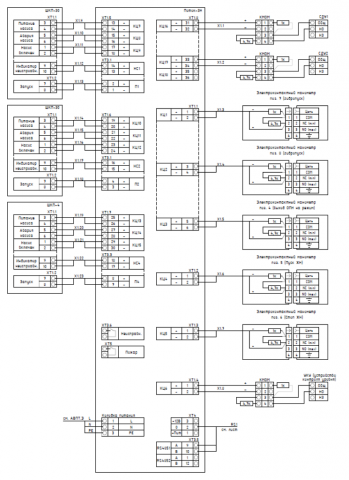
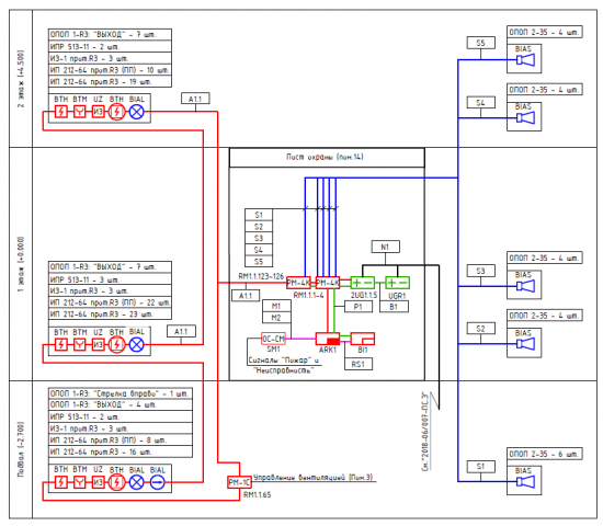
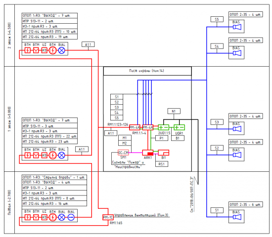
Проектирование системы пожарной сигнализации
Проект системы пожарной сигнализации BIM (Revit)
Проект системы автоматического пожаротушения
Проект автоматизации системы водяного пожаротушения