Сделаем ваш бизнес цифровизированным

Топалов Игорь igoritopalov

Рейтинг: 2 307
не верифицирован
Всего отзывов: 0
  • Работ в портфолио: 18
  • Типовых услуг: 1
  • Работ на продажу: 0
  • Возраст: 27 лет
  • Зарегистрирован: 14.12.2021
Был на сайте:

Описание

Компания основана в 2003 году. ООО “Фортуна Тайм” - официальный и эксклюзивный дистрибьютор часов известных мировых брендов.

Аудит:
В результате проведения выявлена боль клиента: не автоматизирован процесс сервисного обслуживания, начиная с момента получения заявки и заканчивая расчетом стоимости услуг, что приводит к ошибкам, увеличению затрат, ухудшению клиентского опыта и, как следствие, к потере лидов и снижению конкурентоспособности.

Решение

1. Создание сделки и смарт-процесса "Часы на обслуживании":
• Реализована возможность создания сделки в воронке "Сервисное обслуживание" при получении заявки.
• Настроено заполнение данных по клиенту.
• Создан и привязан к сделке смарт-процесс "Часы на обслуживании" для учета данных по полученным часам.

2. Оценка работ и добавление услуг:
• Реализована возможность мастером оценивать работу по каждому элементу смарт-процесса "Часы на обслуживании".
• Настроена возможность для менеджера добавлять услуги по ремонту, связанные с конкретными часами.

3. Дублирование и суммирование услуг:
• Настроено автоматическое дублирование каждой услуги в сделку (в виде отдельного элемента/записи) и ее привязка к соответствующим "Часам на обслуживании".
• Реализовано автоматическое суммирование стоимости услуг для каждого элемента "Часы на обслуживании".
• Настроено отображение суммы услуг как в карточке "Часы на обслуживании", так и в главном поле "Сумма" сделки.

4. Удаление услуг и обновление стоимости:
• Реализована возможность удаления услуги из сделки путем запуска бизнес-процесса в карточке удаляемой услуги.
• Настроено автоматическое обновление суммы в карточке "Часы на обслуживании" и в поле "Сумма" сделки после удаления услуги.

5. Гарантийный ремонт и обнуление стоимости:
• Добавлено поле "Тип ремонта" (выпадающий список) в карточку сделки с вариантами "Обычный" и "Гарантийный".
• Реализовано автоматическое зануление поля "Сумма" в сделке (для клиента), если выбран тип ремонта "Гарантийный". Поле "Внутренняя стоимость" остается неизменным.
• Реализовано автоматическое дублирование суммы сделки в поле «Внутренняя стоимость»

6. Взаимосвязь между сущностями:
• Настроена автоматическая запись ID элемента смарт-процесса "Часы на обслуживании" в служебное поле "ID Часов" сделки.
• Реализовано отображение добавленных услуг как в карточке "Часы на обслуживании", так и во вкладке/разделе "Услуги" сделки.

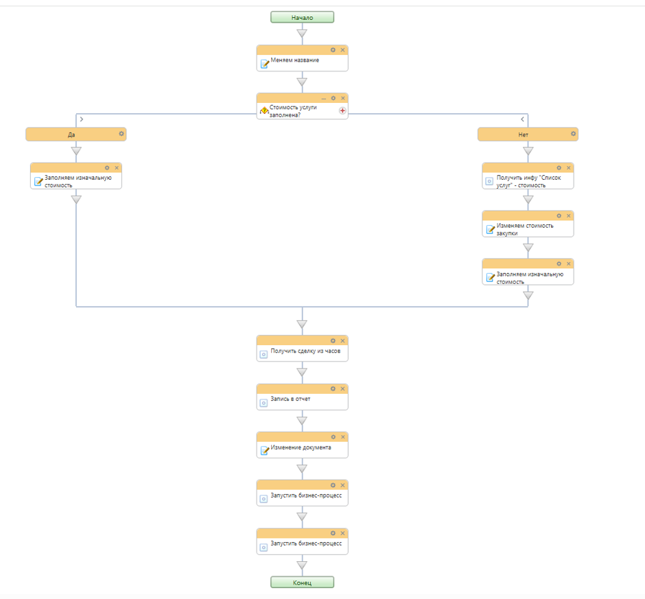
7. Бизнес-процессы:
• Настроен бизнес-процесс, который запускается из процесса обновления услуг и переносит сумму в «Внутреннюю стоимость» и зануляет её в случае, если ремонт гарантийный.
• Настроен бизнес-процесс удаления услуги, который запускается вручную из карточки услуги. Процесс получает ID удаляемой услуги и запускает процесс обновления суммы в сделке, передавая параметр стоимости удаляемой услуги.

8. Автоматизация общего процесса:
• Выполнена автоматизация процесса создания входящей заявки, автоматического расчета стоимости по услугам и предоставления информации клиентам.
• Все процессы реализованы через связку между сделкой, смарт-процессами и элементами списков (или необходимыми сущностями).

Результат

1. Сокращение времени обработки заявки на 20%: Автоматическое создание сделки и смарт-процесса позволяет быстрее реагировать на запросы клиентов.
2. Автоматическое суммирование и учет гарантийного ремонта практически исключили ошибки, предотвращая финансовые потери.
3. Освободив специалистов от рутинных задач, мы дали им возможность сосредоточиться на более важных аспектах обслуживания.
4. Оптимизация процессов и исключение ошибок позволили значительно снизить операционные расходы.

Ссылки на примеры реализации

 fortuna-time.ru

Презентация проекта

Рисунок3.png
Рисунок4.png

Оценили проект:

0