Правильные процессы приводят к правильным результатам.

Александр Гундоров BPMExpert

Top 10
Рейтинг: 1 547
Верифицирован через Сбер ID
Всего отзывов: 0
  • Работ в портфолио: 3
  • Типовых услуг: 4
  • Работ на продажу: 0
  • Образование: Cпециалитет
  • Стаж работы: 21 год
  • Тип занятости: Полный фриланс
Был на сайте:

Оптимизация, регламентация и автоматизация бизнес-процесса «Оформление и учет командировок»

Описание

Поставлена задача оптимизировать, регламентировать и автоматизировать бизнес-процесс «Оформление и учет командировок». На момент начала работ процесс не был формализован и выполнялся согласно «обычаям». Автоматизация отсутствует.
Выявлены проблемы:
•границы процесса размыты (нет согласованного понимания, когда начинается и когда заканчивается процесс);
• процесс выполняется в зависимости от собственного понимания исполнителей, технология отсутствует;
• отсутствие требований к информации необходимой для оформления командировок, а также требований по оформлению результатов приводит к значительному расходу времени;
• ответственный за оформление командировки явно не определен;
• непонимание к какому проекту относить затраты приводит к нарушению бюджетной дисциплины;
• состав лиц согласующих задание на командировку не понятен, что приводит к перекладыванию ответственности и возникновению рисков неправильных решений;
• информация, связанная с оформлением командировок рассредоточена между мессенджерами, электронной почтой и Битрикс24;
• срыв сроков подготовки приказов о направлении сотрудников в командировку;
• недоступность сотрудников на время командировки не фиксируется в Битрикс24, что приводит к затруднениям решения производственных вопросов (процессы и задания зависают)
• несвоевременная передача авансовых отчетов (сотрудники забывают передать, бухгалтерия проводит «расследование»)

Решение

Были проведены следующие работы:
1. Проведено описание и анализ существующего порядка выполнения процесса (модель "Как есть")
2. Проведен анализ модели «Как есть» (в особенности выявленных проблем), уточнены требования к целевой модели процесса, разработаны и согласованы предложения по изменению процесса, разработана и согласована модель "Как должно быть" (с учетом предстоящей автоматизации)
3. Разработан и согласован проект регламента
4. Разработано техническое задание на автоматизацию, процесс спроектирован и автоматизирован в Битрикс24, проведено тестирование.
5. Проведена опытная эксплуатацию процесса (регламента и решения Битрикс24): презентация процесса, первичное обучение, выполнении процесса и консультация участников, сбор и анализ замечаний и предложений.
6. Процесс запущен в промышленную эксплуатацию

Результат

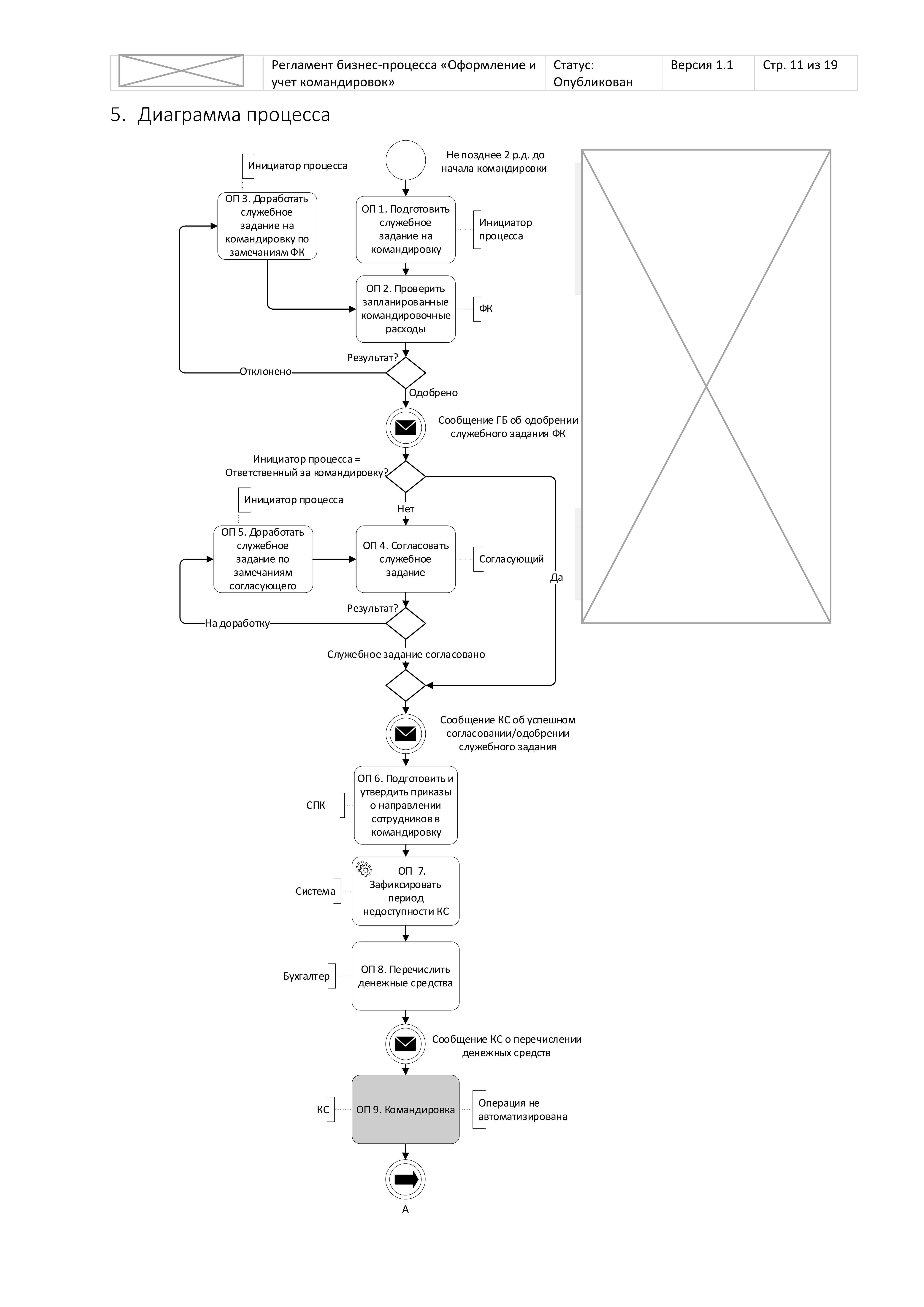
Бизнес-процесс «Оформление и учет командировок» (от возникновения потребности в командировке до утверждения авансовых отчетов по результатам командировки) успешно регламентирован, автоматизирован в Битрикс24 и внедрен. В настоящий момент действует 2 редакция.

Ключевые особенности бизнес-процесса в Битрикс24:
1. Процесс автоматизирован полностью и соответствует регламенту
2. Согласование проекта договора выполняется параллельно при этом состав согласующих определяется проектом/видом деятельности
3. По существенным событиям, возникающим в ходе процессе, заинтересованным лицам, направляются уведомления в системе и по электронной почте.
4. Период недоступности фиксируется в Битрикс24
5. Все задания сопровождаются исчерпывающей информацией для выполнения (в том числе справочной).
6. Все задания сопровождаются исчерпывающей информацией для выполнения (в том числе справочной).
7. Осуществляется контроль нормативных сроков выполнения по отдельным операциям. Нарушителям, а также их руководителям направляются соответствующие уведомления.
8. Задания, выполняемые командируемыми сотрудниками по факту завершения командировки выполняются параллельно и независимо друг от друга.
9. Бухгалтерия в любой момент времени известна информация передачи авансовых отчетов (кто и когда сдал, кто нарушает сроки)
10. Определены права доступа, которые зависят от должности и роли в процессе

Презентация проекта

Содержание 1-.jpg
Содержание 2-.jpg
Схема 1-.jpg
Схема 2-.jpg

Оценили проект:

0