Правильные процессы приводят к правильным результатам.

Александр Гундоров BPMExpert

Top 10
Рейтинг: 1 547
Верифицирован через Сбер ID
Всего отзывов: 0
  • Работ в портфолио: 3
  • Типовых услуг: 4
  • Работ на продажу: 0
  • Образование: Cпециалитет
  • Стаж работы: 21 год
  • Тип занятости: Полный фриланс
Был на сайте:

Оптимизация, регламентация и автоматизация бизнес-процесса «Заключение договора»

Описание

Поставлена задача оптимизировать, регламентировать и автоматизировать бизнес-процесс «Заключение договоров». На момент начала работ процесс не был формализован и выполнялся согласно «обычаям». Автоматизация частичная - только согласование.
Выявлены проблемы:
• границы процесса размыты (нет согласованного понимания, когда начинается и когда заканчивается процесс);
• процесс выполняется в зависимости от собственного понимания исполнителей, технология отсутствует;
• без «следственных» мероприятий понять текущее состояние проекта договора невозможно (кто и что делает, что сделано)
• изменения договора не контролируются (понять, что было изменено в новой версии затруднительно);
• информация, связанная с заключением договора рассредоточена между мессенджерами, электронной почтой и Битрикс24
• сотрудник могут забыть (или не знать) выполнить какое-либо действие необходимое для заключения договора
• сроки заключения договора не определены, могут нарушаться договоренности с контрагентами
• согласование строго последовательное и не учитывает направление деятельности (производственные договора и закупка карандашей выполняют те же самые руководители)
• необходимость заключения договора может не подтверждаться.

Решение

Были проведены следующие работы:
1. Проведено описание и анализ существующего порядка выполнения процесса (модель "Как есть")
2. Проведен анализ модели «Как есть» (в особенности выявленных проблем), уточнены требования к целевой модели процесса, разработаны и согласованы предложения по изменению процесса, разработана и согласована модель "Как должно быть" (с учетом предстоящей автоматизации)
3. Разработан и согласован проект регламента
4. Разработано техническое задание на автоматизацию, процесс спроектирован и автоматизирован в Битрикс24, проведено тестирование.
5. Проведена опытная эксплуатацию процесса (регламента и решения Битрикс24): презентация процесса, первичное обучение, выполнении процесса и консультация участников, сбор и анализ замечаний и предложений.
6. Процесс запущен в промышленную эксплуатацию

Результат

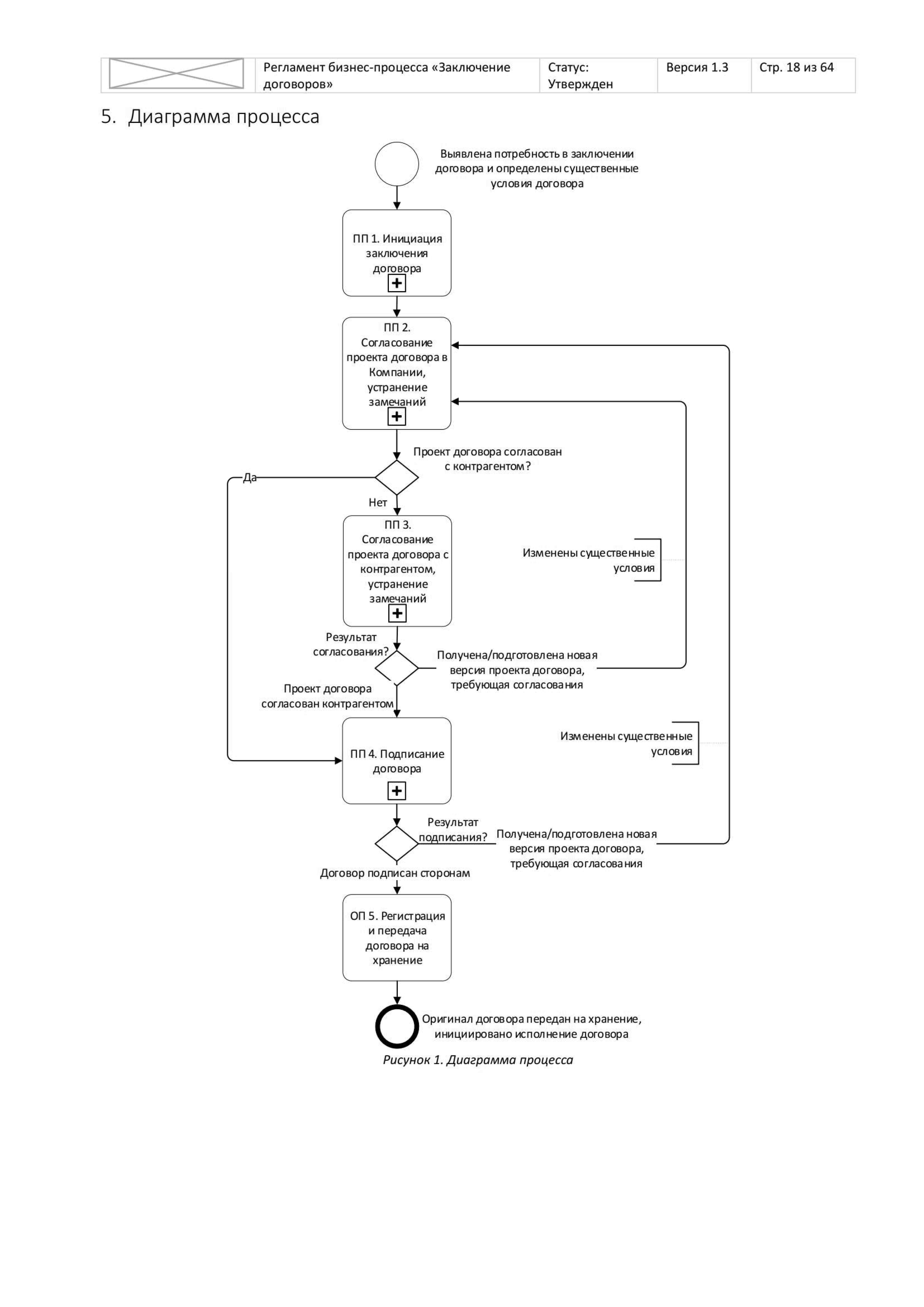
Бизнес-процесс «Заключение договоров» (от выявления потребности в заключении договора до передачи договора на хранение/исполнение) успешно регламентирован, автоматизирован в Битрикс24 и внедрен. В настоящий момент действует 3 редакция.

Ключевые особенности бизнес-процесса в Битрикс24:
1. Процесс автоматизирован полностью и соответствует регламенту
2. Порядок выполнения процесса зависит от специфики договора (суммы, направления и т.д.)
3. Согласование проекта договора выполняется параллельно и учитывает результаты предыдущего согласования
4. Поддерживается версионность договора, информация о предыдущих версиях сохраняется (внесенные изменения, файлы, результаты согласования и подписания и т.д.)
5. По существенным событиям, возникающим в ходе процессе, заинтересованным лицам, направляются уведомления в системе и по электронной почте
6. Встроен механизм работы с отклонениями и ошибками в ходе выполнения (к примеру, в случае если пользователь нажал не ту кнопку)
7. Все задания сопровождаются исчерпывающей информацией для выполнения (в том числе справочной).
8. Осуществляется контроль нормативных сроков выполнения по отдельным операциям
9. Текущее состояние определяется статусом (определяется подпроцессом или операцией)
10. Карточка договора связана с объектами CRM (сделка, компании)
11. Встроены механизмы проверки заполнения данных при выполнении заданий
12. Определены права доступа, которые зависят от должности и роли в процессе

Презентация проекта

Содержание 1-.jpg
Содержание 2-.jpg
Схема-.jpg

Оценили проект:

0