Рейтинг: 44
не верифицирован
Всего отзывов: 0 1
  • Работ в портфолио: 24
  • Типовых услуг: 0
  • Работ на продажу: 0
  • Зарегистрирован: 20.02.2024
Был на сайте:

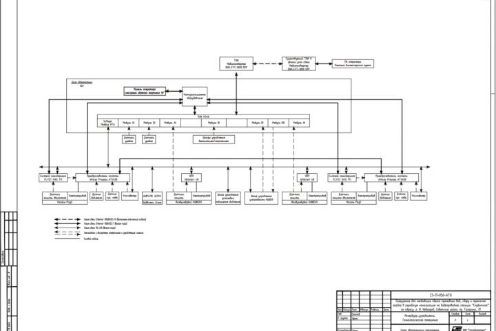
Нижегородский водоканал. Автоматизация очистных сооружений

Описание

Разработка конструкторской документации на изготовление шкафов автоматики.
Разработка программного обеспечения.
Пуско-наладочные работы.

Презентация проекта

pic4550476.jpg

Оценили проект:

0