Рейтинг: 171
не верифицирован
Всего отзывов: 0
  • Работ в портфолио: 2
  • Типовых услуг: 0
  • Работ на продажу: 0
  • Возраст: 30 лет
  • Зарегистрирован: 08.07.2024
Был на сайте:

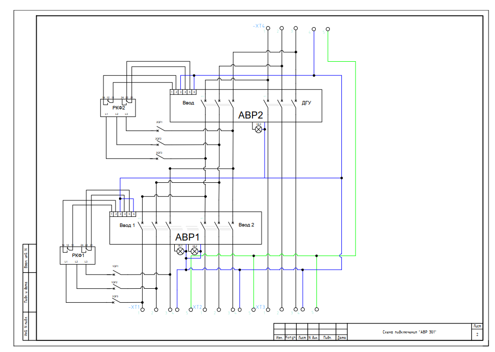
ВРУ-ДГУ

Описание

Сделать малогабаритный типовой шкаф управление 2 ввода + ДГУ. Нагрузка ввода до 63А.

Решение

Решил использовать блоки управления MCB так как они идут до 63 А, и более надежные чем контакторы. Так как очень часто контакторы залипают, они громкие при включение, а в МСВ плавное переключения.
Да и это один из самых дешевых АВР на рынке EKF.

Результат

Результат получился очень ничего! 3 цепи питания от 380В. 2 Ввода и ДГУ.
Работает таким образом: При подаче питание на 1 ввода(ОСНОВНОЙ) 2 МСВ поворачивают на лево, срабатывает индикация "1 ВВОД", при отключения 1 ввода срабатывает 2 ввод первый МСВ поворачивает на право второй остается в левом положении и срабатывает индикация второго ввода, при отключении двух вводов работает ДГУ и срабатывает индикация ДГУ. Цена вопроса 20000 тысяч рублей 10 тысяч за сборку, и 10 тысяч за схему.

Презентация проекта

Без имени1.png
ВРУ-ДГУ.png

Оценили проект:

0