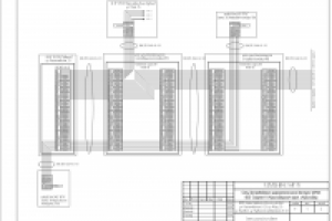
Схема разварки волокон в оптической муфте
Для полной функциональности этого сайта необходимо включить JavaScript.
Краснодар
53 года
На сайте с: 15.12.2016
Вадим Бурлака
vadimproekt1972
Рейтинг: 75
не верифицирован
Всего отзывов:
0
Работ в портфолио:
15
Типовых услуг:
0
Работ на продажу:
0
Был на сайте:
2018-01-13 в 10:10
inbox
Предложить работу
Добавить в избранное
Добавить рекомендацию
Пожаловаться
Инженерия
898
1
Схема разварки волокон в оптической муфте
Используемые навыки:
Проектирование объектов
Описание
Решение
Результат
Соавторы
Презентация проекта
Примеры реализации
Описание
Презентация проекта
Оценили проект:
1
×
Оценили проект
×
Авторизация
Для того чтобы оценивать проекты, вам нужно войти на сайт
Другие проекты
Все проекты
Схема прокладки ВОЛС в городской канализации
Магистральная сеть ГТС в многоквартирных домах
Объем строительно-монтажных работ
FREELANCE.RU
Toggle navigation
Нанять фрилансера
Заказчику
Найти по специализации
Найти по услугам
Провести конкурс
Разместить задание
Виртуальный HR
Другое
Найти работу
Фрилансеру
Найти задание
Присоединиться к команде
Участвовать в конкурсе
Другое
Возможности
Для заказчика
Для фрилансера
Вход
Разместить задание
▲