Ваш бизнес и есть бизнес-процесс.

Сергей Рудаков srudakov

Рейтинг: 232
Паспорт верифицирован
Всего отзывов: 0
  • Активность:
  • Работ в портфолио: 12
  • Типовых услуг: 0
  • Работ на продажу: 0
  • Возраст: 61 год
  • Зарегистрирован: 26.11.2020
Был на сайте:

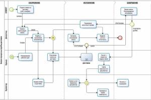
Операционные риски и сценарии

Описание

Не слушайте специалистов, утверждающих невозможность описания вариативного процесса. Логика условий и сценариев ветвления вполне может быть отражена в дорожных картах BPMN. Только так определив и описав организацию процесса вам доступна тактика управления рисками. Только так Вы сможете утвердить точки контроля и управлять KPI ваших процессов.

Презентация проекта

pic4558726.jpg

Оценили проект:

0