Ваш бизнес и есть бизнес-процесс.

Сергей Рудаков srudakov

Рейтинг: 232
Паспорт верифицирован
Всего отзывов: 0
  • Активность:
  • Работ в портфолио: 12
  • Типовых услуг: 0
  • Работ на продажу: 0
  • Возраст: 61 год
  • Зарегистрирован: 26.11.2020
Был на сайте:

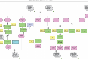
Процессы, управляемые событиями

Описание

Процессы, не ложащиеся в жесткие методологии, такие как IDEF0, должны быть описаны, как управляемые событиями цепочки EPC. EPC - нотация, признанная во всем мире, является частью методологии ARIS. Она хорошо ложится на такие прикладные нотации, как процессы bitrix и 1С и может быть использована при настройке этих систем.

Презентация проекта

pic4558705.jpg

Оценили проект:

0