Рейтинг: 63
не верифицирован
Всего отзывов: 0
  • Работ в портфолио: 13
  • Типовых услуг: 0
  • Работ на продажу: 0
  • Зарегистрирован: 11.06.2018
Был на сайте:

Работа 3847723

Используемые навыки:

Описание

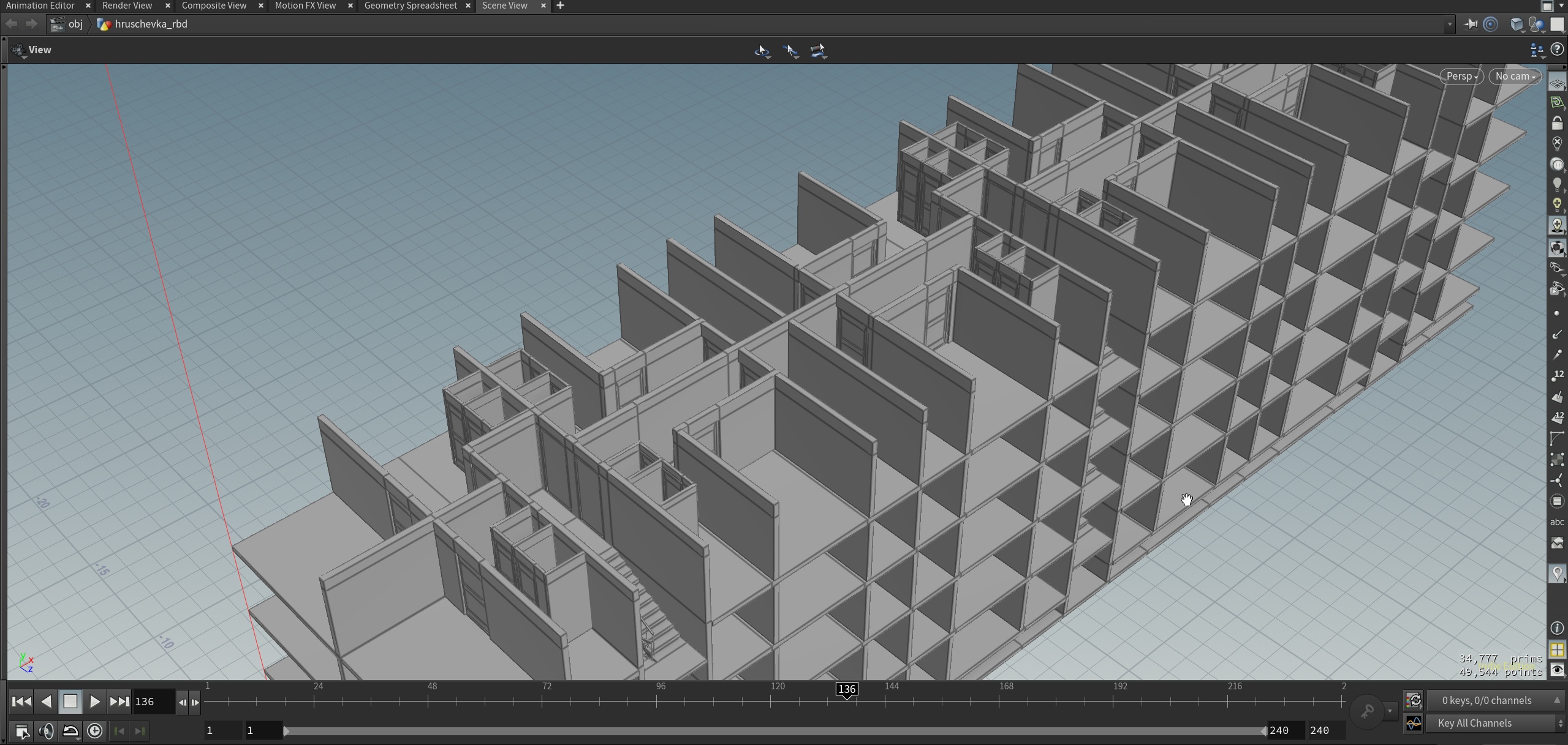
Процедурная хрущёвка модели 1-335 по чертежам. Сетап собран в программе Houdini. Можно регулировать высоту крыши, длину здания, положение кондиционеров, стиль балконов.

Презентация проекта

pic3847723.jpg
PAv5pwNSmZU.jpg

Оценили проект:

0