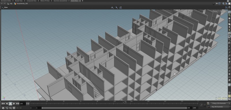
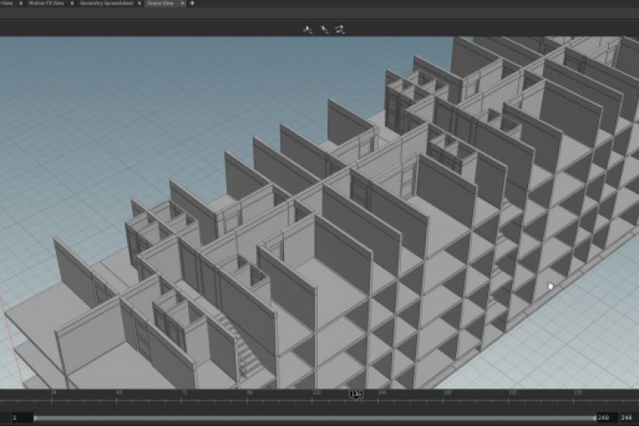
Внутренняя часть хрущёвки 1-335
Для полной функциональности этого сайта необходимо включить JavaScript.
Камышин
Юрий Соловьев
fatumka
Рейтинг: 63
не верифицирован
Всего отзывов:
0
Работ в портфолио:
13
Типовых услуг:
0
Работ на продажу:
0
Зарегистрирован:
11.06.2018
Был на сайте:
2020-04-11 в 13:07
inbox
Предложить работу
Добавить в избранное
Добавить рекомендацию
Пожаловаться
3D графика
51
0
Внутренняя часть хрущёвки 1-335
Используемые навыки:
Промышленное моделирование
Описание
Решение
Результат
Соавторы
Презентация проекта
Примеры реализации
Описание
Внутренности хрущёвки 1-335 по чертежам
Презентация проекта
Оценили проект:
0
×
Оценили проект
×
Авторизация
Для того чтобы оценивать проекты, вам нужно войти на сайт
Другие проекты
Все проекты
Декоративное моделирование. круг
Модель Камня.Материал
Рендер стекла
FREELANCE.RU
Toggle navigation
Нанять фрилансера
Заказчику
Каталог фрилансеров
Каталог PRO
Каталог студий
Каталог услуг
Каталог работ
Виртуальный HR
Умный поиск
Провести конкурс
Разместить задание
Найти работу
Найти задание
Присоединиться к команде
Участвовать в конкурсе
Предложить услугу
Вход
Разместить задание
▲