Jungle PHP Framework
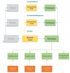
Jungle:: MVC, HMVC, MVP Архитектура (Jungle.Application)
Jungle:: ORM Архитектура (Jungle.Data.Foundation.Record)
Jungle.AccessControl (ABAC - Attribute Based Access Control)