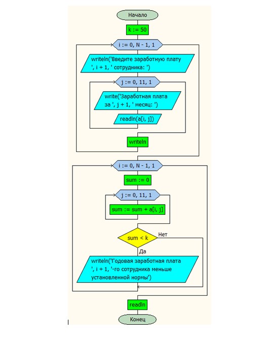
Построение элементарных и сложных блок-схем согласно ГОСТам
Для полной функциональности этого сайта необходимо включить JavaScript.
Если делать - то на совесть
Дмитрий Федяев
dimchik
Рейтинг: 59
не верифицирован
Всего отзывов:
0
Работ в портфолио:
14
Типовых услуг:
0
Работ на продажу:
1
Зарегистрирован:
12.09.2020
Был на сайте:
2020-09-14 в 20:48
inbox
Предложить работу
Добавить в избранное
Добавить рекомендацию
Пожаловаться
ИТ и Разработка
53
0
Построение элементарных и сложных блок-схем согласно ГОСТам
Используемые навыки:
Informatica
Описание
Решение
Результат
Соавторы
Презентация проекта
Примеры реализации
Описание
Презентация проекта
Оценили проект:
0
×
Оценили проект
×
Авторизация
Для того чтобы оценивать проекты, вам нужно войти на сайт
Другие проекты
Все проекты
Работа Excel в системе
Работы по анализу дампов памяти
Настройка и управление безопасными соединениями в ОС Linux
FREELANCE.RU
Toggle navigation
Нанять фрилансера
Заказчику
Найти по специализации
Найти по услугам
Провести конкурс
Разместить задание
Виртуальный HR
Найти студию
Другое
Найти работу
Фрилансеру
Найти задание
Присоединиться к команде
Участвовать в конкурсе
Предложить услугу
Другое
Возможности
Для заказчика
Для фрилансера
Вход
Разместить задание
▲