Мы можем даже то, чего ещё нет.

Аутсорсинг и Веб разработоки dotrunet

Рейтинг: 147
не верифицирован
Всего отзывов: 0
  • Активность:
  • Работ в портфолио: 77
  • Типовых услуг: 0
  • Работ на продажу: 0
  • Зарегистрирован: 07.11.2014
Был на сайте:

Описание

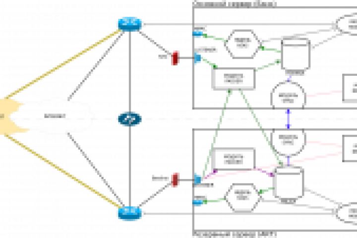
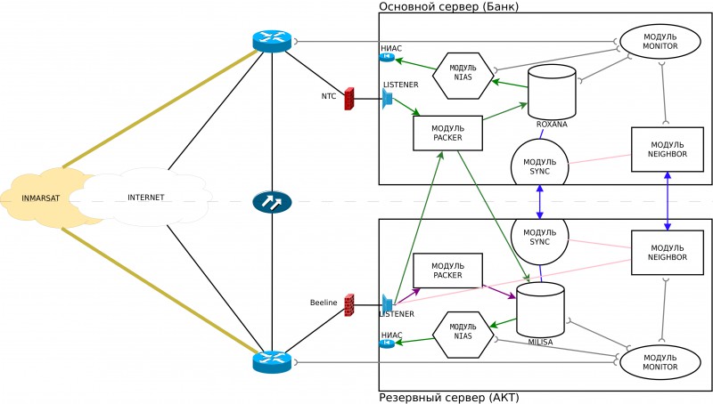
Построение распределенного сервера приема и анализа данных, работающего в нескольких ЦОДах

Презентация проекта

pic2861273.jpg

Оценили проект:

0