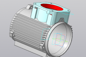
Станина
Для полной функциональности этого сайта необходимо включить JavaScript.
На сайте с: 21.03.2021
Алексей Власов
filosof
Рейтинг: 37
не верифицирован
Всего отзывов:
0
Работ в портфолио:
7
Типовых услуг:
1
Работ на продажу:
0
Был на сайте:
2021-11-26 в 10:57
inbox
Предложить работу
Добавить в избранное
Добавить рекомендацию
Пожаловаться
Инженерия
15
0
Станина
Используемые навыки:
Проектирование объектов
Описание
Решение
Результат
Соавторы
Презентация проекта
Примеры реализации
Описание
Станина
Презентация проекта
Оценили проект:
0
×
Оценили проект
×
Авторизация
Для того чтобы оценивать проекты, вам нужно войти на сайт
Другие проекты
Все проекты
титановая мишень
Плиткорез
Корпус коробки выводов
FREELANCE.RU
Toggle navigation
Нанять фрилансера
Заказчику
Найти по специализации
Найти по услугам
Провести конкурс
Разместить задание
Другое
Найти работу
Фрилансеру
Найти задание
Присоединиться к команде
Участвовать в конкурсе
Другое
Возможности
Для заказчика
Для фрилансера
Вход
Разместить задание
▲