Рейтинг: 55
не верифицирован
Всего отзывов: 0
  • Работ в портфолио: 5
  • Типовых услуг: 0
  • Работ на продажу: 0
Был на сайте:

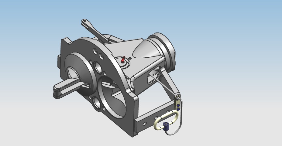
Автосцепка ж/д вагона

Используемые навыки:

Описание

Создание трехмерной модели элементов ж/д вагона метро в среде NX по имеющейся документации в JPG формате. Детали механообрабатываемые, литые, гнутые. Применение и твердотельного, и поверхностного моделирования. Сборки с элементами обработки в процессе сборки. Общее количество элементов около 200 деталей и 30 сборок.

Презентация проекта

pic2221905.jpg
17.jpg

Оценили проект:

0