Интересная работа всегда есть!

Аyaz Faizullin Gar21

Рейтинг: 138
не верифицирован
Всего отзывов: 9 0
Выполнил заданий: 9
  • Активность:
  • Работ в портфолио: 23
  • Типовых услуг: 0
  • Работ на продажу: 0
  • Зарегистрирован: 25.11.2014
Был на сайте:

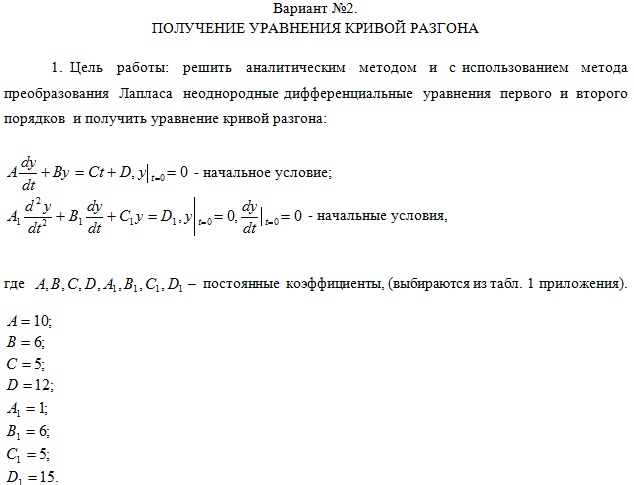
Mathcad. ПОЛУЧЕНИЕ УРАВНЕНИЯ КРИВОЙ РАЗГОНА

Используемые навыки:

Описание

Цель работы: решить аналитическим методом и с использованием метода преобразования Лапласа неоднородные дифференциальные уравнения первого и второго порядков и получить уравнение кривой разгона:

Презентация проекта

pic3066778.jpg
Solution.jpg

Оценили проект:

0