Рейтинг: 56
не верифицирован
Всего отзывов: 0
  • Работ в портфолио: 6
  • Типовых услуг: 0
  • Работ на продажу: 0
Была на сайте:

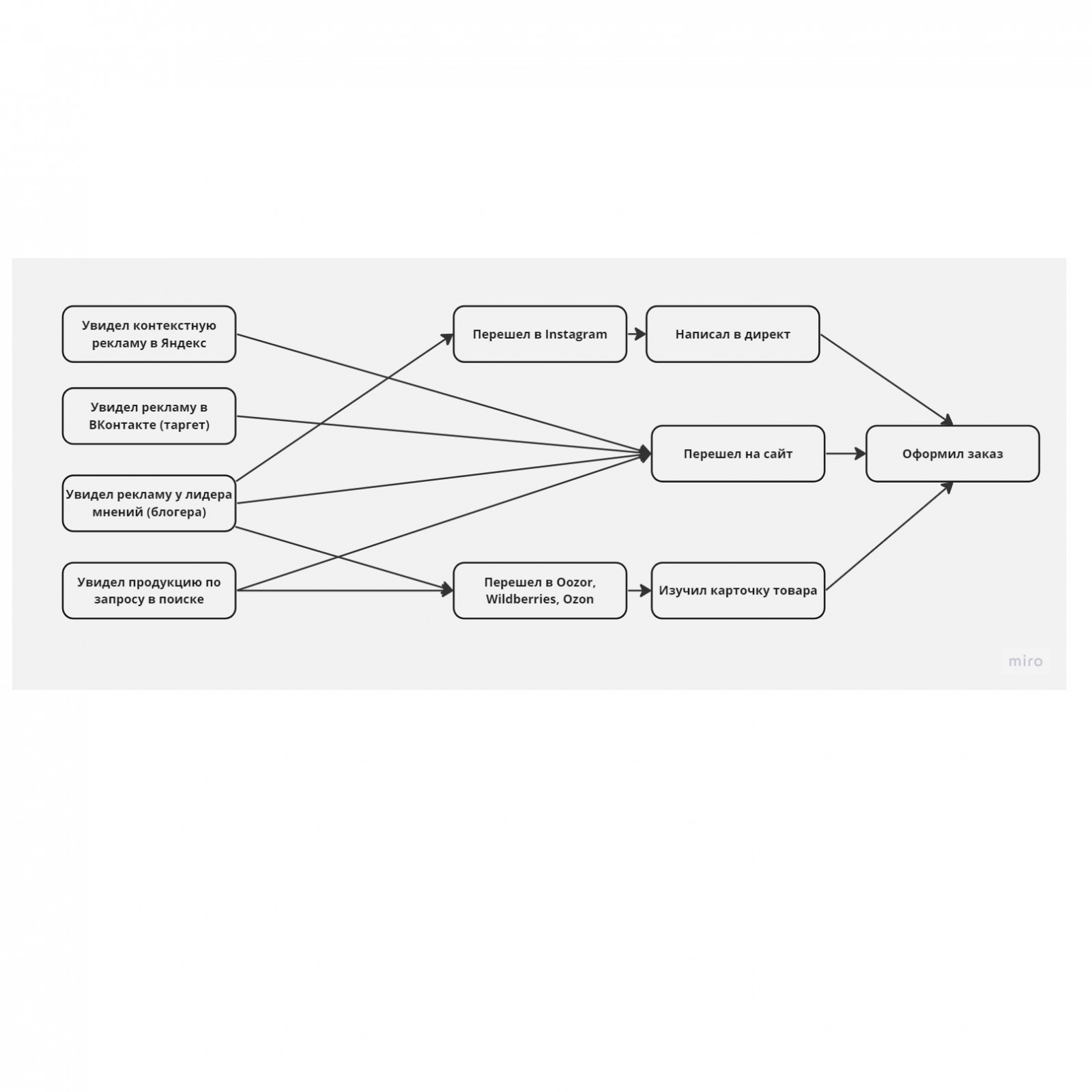
Маркетинговый план продвижения для интернет-магазина «Minimal»

Используемые навыки:

Описание

Стратегия маркетинговых коммуникаций для интернет-магазина "Minimal"

Что было сделано:
1. Проведен анализ рынка, конкурентов, потребителей, составлены портреты ЦА
2. Проведен аудит компании и продукта, платформы бренда, сайта;
3. Создана маркетинговая воронка, выбраны инструменты коммуникации и метрики эффективности;
4. Разработан медиаплан, бюджет и календарь активностей

Презентация проекта

pic4528861.jpg

Оценили проект:

0