Математический анализ
Для полной функциональности этого сайта необходимо включить JavaScript.
Самара
Твои задачи - мои решения!!!
Виктор Иванов
viktori163
Рейтинг: 72
не верифицирован
Всего отзывов:
0
Опубликовал заданий:
1
Работ в портфолио:
2
Типовых услуг:
0
Работ на продажу:
0
Возраст:
64 года
Зарегистрирован:
07.10.2023
Был на сайте:
2024-02-18 в 17:50
Предложить работу
Добавить в избранное
Добавить рекомендацию
Пожаловаться
Обучение и Образование
41
0
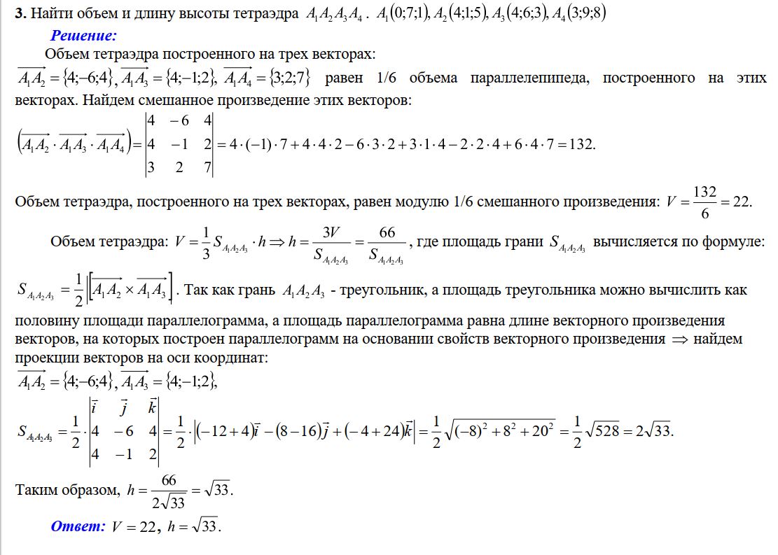
Математический анализ
Описание
Решение
Результат
Соавторы
Презентация проекта
Примеры реализации
Описание
Математический анализ
Презентация проекта
Оценили проект:
0
×
Оценили проект
×
Авторизация
Для того чтобы оценивать проекты, вам нужно войти на сайт
Другие проекты
Все проекты
Дискретная математика
FREELANCE.RU
Toggle navigation
Нанять фрилансера
Заказчику
Каталог фрилансеров
Каталог PRO
Каталог студий
Каталог услуг
Каталог работ
Виртуальный HR
Умный поиск
Провести конкурс
Разместить задание
Найти работу
Найти задание
Присоединиться к команде
Участвовать в конкурсе
Предложить услугу
Вход
Разместить задание
▲