Графический дизайн | Аналитика

Даниил Семенов done1

Рейтинг: 418
Паспорт верифицирован
Всего отзывов: 0
Выполнил заданий: 1
  • Работ в портфолио: 24
  • Типовых услуг: 3
  • Работ на продажу: 0
  • Возраст: 24 года
  • Стаж работы: 1 год
  • Зарегистрирован: 19.10.2024
  • Образование: Бакалавриат
  • Юридический статус:Самозанятый
  • Стоимость услуг (руб): 480 за час 75 000 за месяц
Был на сайте:

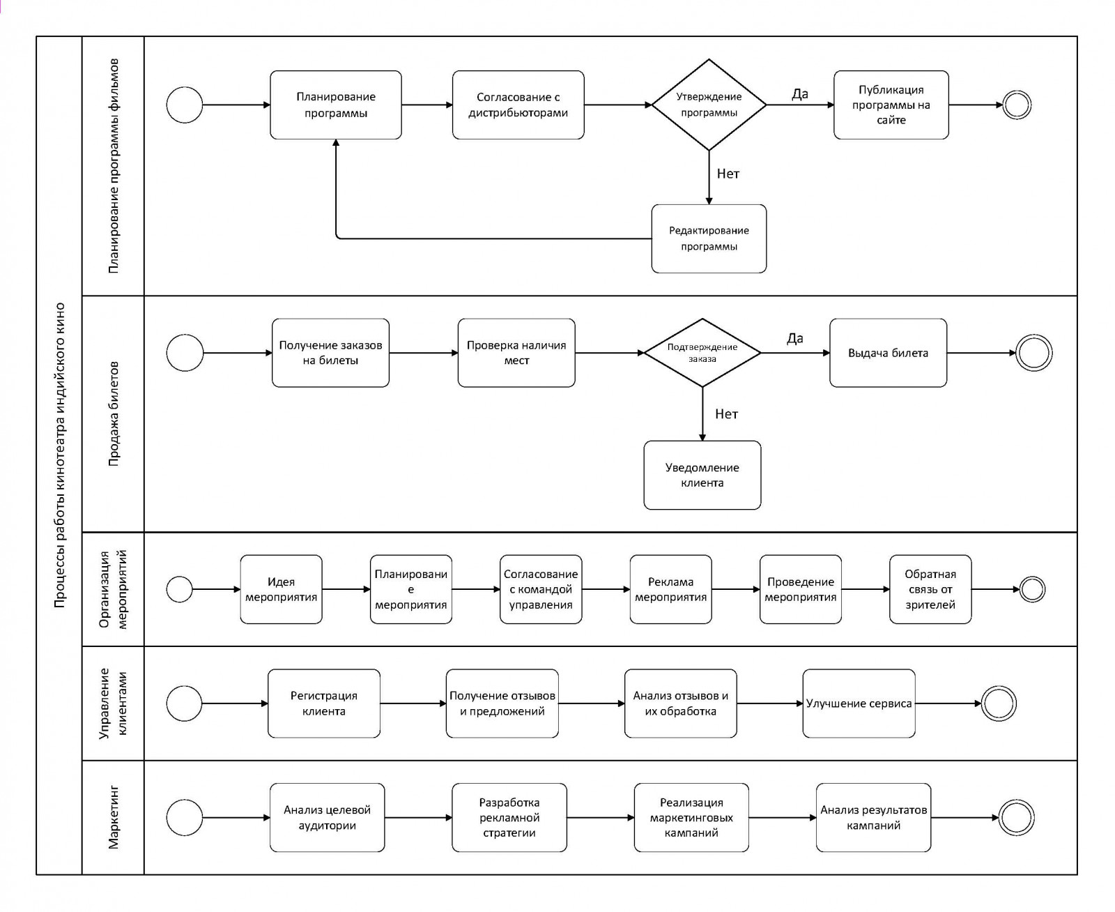
Процессы работы кинотеатра BPNM2.0.

Используемые навыки:

Описание

Этот документ представляет собой подробную схему бизнес-процессов, связанных с управлением кинотеатром, созданную с использованием нотации BPNM2.0 (Business Process Model and Notation). Он предназначен для владельцев кинотеатров, менеджеров, а также специалистов по автоматизации и оптимизации бизнес-процессов.

Презентация проекта

pic4635707.jpg

Оценили проект:

0