Рейтинг: 52
не верифицирован
Всего отзывов: 0
  • Работ в портфолио: 2
  • Типовых услуг: 2
  • Работ на продажу: 0
  • Возраст: 18 лет
  • Стаж работы: 8 месяцев
  • Зарегистрирован: 15.04.2026
  • Образование: Среднее профессиональное
  • Юридический статус:Частное лицо
  • Стоимость услуг (руб): 1 000 за час 60 000 за месяц
Был на сайте:

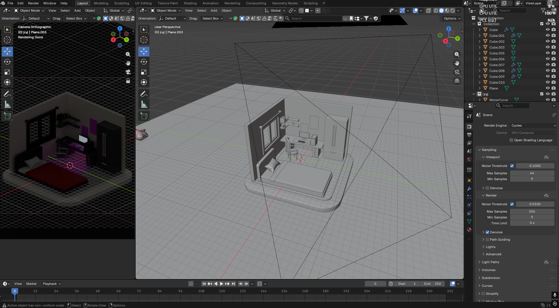
Комната по референсу

Описание

Задача была: смоделировать комнату и персонажа в Blender по референсу. За референс комнаты я взял интересную комнату из поиска в браузере. За референс персонажа я взял Патрика из мультфильма "Губка боб".

Презентация проекта

red.png

Оценили проект:

0