Разгрузить Заказчика от проблем, взяв ответственность на себя

Глеб Манаков manakov266

Рейтинг: 2 533
не верифицирован
Всего отзывов: 0
  • Работ в портфолио: 1
  • Типовых услуг: 0
  • Работ на продажу: 0
  • Возраст: 44 года
  • Стаж работы: 19 лет
  • Зарегистрирован: 05.03.2026
  • Образование: Магистратура
  • Стоимость услуг (руб): 4 000 за час 500 000 за месяц
Был на сайте:

Всесезонный горный экокурорт «Лагонаки» расположенный по адресу: Российская Федерация, Республика Адыгея, Майкопский район

Описание

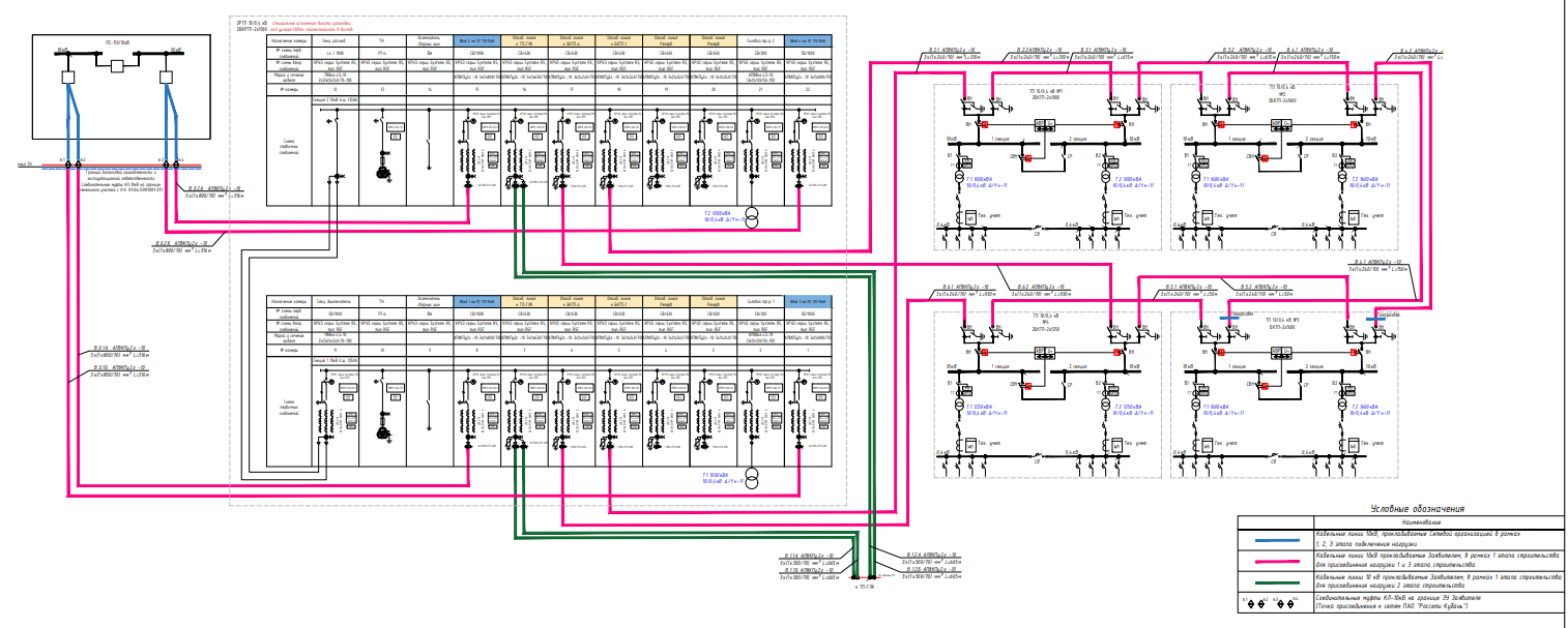
1Разработка концепции инженерного обеспечения, разработка проектной документации, прохождение Федеральной экспертизы по объекту: «Всесезонный горнолыжный экокурорт «Лагонаки» (1-я очередь развития территории «Верхней деревни»), расположенный по адресу: Российская Федерация, Республика Адыгея, Майкопский район, юго-западная часть Майкопского района», наружные сети и сооружения водоснабжения (ПВНС), водоотведения (включая аккумулирующие резервуары, ОСПС и КНС), теплоснабжения (включая газовую котельную), газоснабжения (включая ГРП с.д. и снегоплавильный пункт), сети электроснабжения 10 и 0,4 кВ (включая РТП и ТП), электроосвещения, сети связи

Решение

Для решения данной задачи я разработал и защитил перед Заказчиком концепцию инженерного обеспечения объекта, включая расчет инженерных нагрузок, затем на этапе разработки документации стадии П собрал команду специалистов по всем проектируемым инженерным сетям и сооружениям, осуществлял разработку основных технических решений по каждому разделу, контролируя впоследствии разработку разделов для прохождения экспертизы, осуществлял связь с Заказчиком, потенциальными поставщиками применяемого оборудования и материалов, увязывал инженерные решения со смежными разделами в составе ПД.

Результат

Результат - положительное заключение ФАУ "Главгосэкспертиза России"

Презентация проекта

Лагонаки 2.png
Лагонаки 1.png
Лагонаки 3.png
Лагонаки 4.png

Оценили проект:

0