Рейтинг: 67
не верифицирован
Всего отзывов: 0
Опубликовала заданий: 3
  • Работ в портфолио: 7
  • Типовых услуг: 2
  • Работ на продажу: 0
  • Зарегистрирован: 04.10.2022
Была на сайте:

Бизнес-процессы

Используемые навыки:

Описание

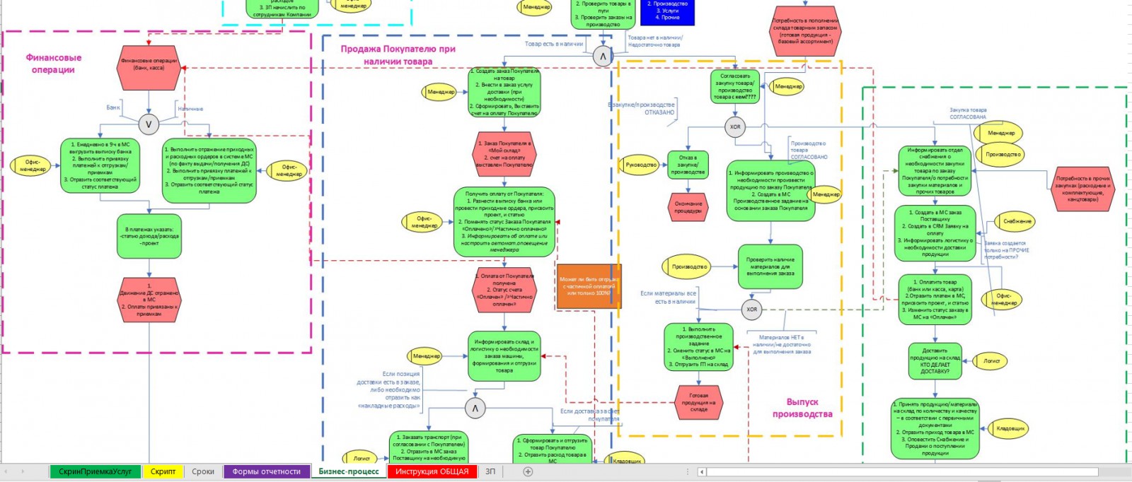
Оптимизация и формализация бизнес-процесса продаж в производственной Компании.

Презентация проекта

pic4532868.jpg

Оценили проект:

0