Если не вам, то кому-нибудь другому. Но почему не вам?

Давид Арутюнян DavidComputerGraphics

Рейтинг: 73
не верифицирован
Всего отзывов: 0
  • Работ в портфолио: 13
  • Типовых услуг: 3
  • Работ на продажу: 0
  • Возраст: 20 лет
  • Стаж работы: 5 лет
  • Зарегистрирован: 27.10.2025
  • Стоимость услуг (руб): 2 500 за час 120 000 за месяц
Был на сайте:

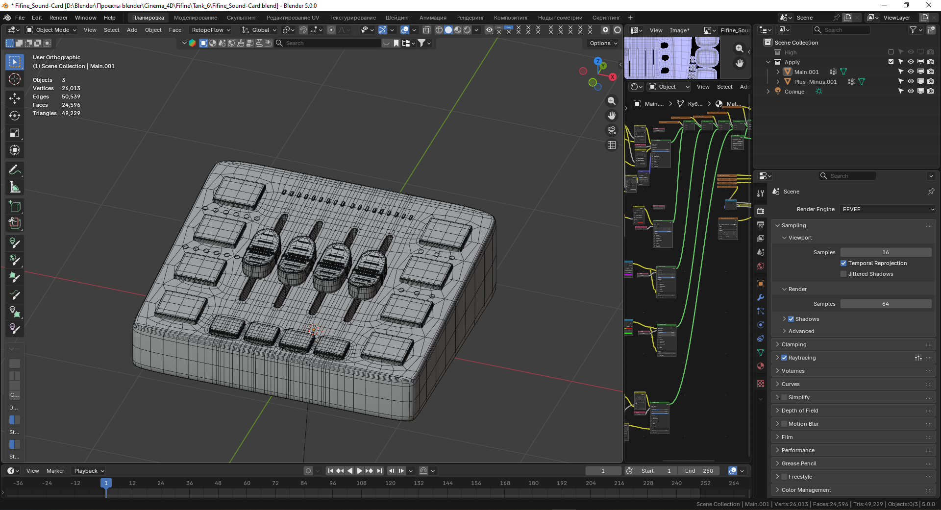
3D модель звуковой карты от бренда Fifine

Описание

Эту 3D модель я создал для одного своего CGI видеоролика. В общей сложности заняло это у меня около 1 дня (даже меньше).
Модель является объектом наполнения сцены и оптимизированная под видео и имеет реалистичные текстуры. Все текстуры созданные нодами также были запечены в Blender, в удобные карты (Color; Roughness; Metal; Normal; Emission) для дальнейшего переноса в Cinema 4D для дальнейшей работы с CGI проектом.
При просьбе скину доп ракурсы чтобы вы смогли разглядеть что и как выглядит

Решение

Для создание этой 3D модели я использовал следующие знания: поиск подходящих референсов, моделирование, UV-развертка и текстурирование. В данном случае решил создавать модели прямо в блендере так как я решил что такой подход будет быстрее и без потерь качества, в данном случае.

Результат

В результате я получил очень качественную 3D модель для CGI видеоролика для бренда микрофонов Fifine.

Презентация проекта

Снимок экрана (904).png
Снимок экрана (905).png
Снимок экрана (906).png

Оценили проект:

1