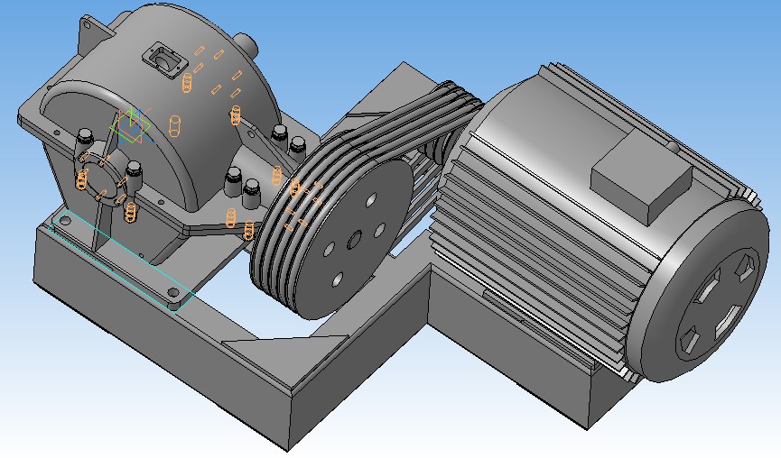
Проектирование привода подъемного механизма
Для полной функциональности этого сайта необходимо включить JavaScript.
Киев
Низиньковский Ростислав
mechengfreeteam
Рейтинг: 84
не верифицирован
Всего отзывов:
0
Работ в портфолио:
14
Типовых услуг:
0
Работ на продажу:
0
Возраст:
31 год
Зарегистрирован:
30.06.2016
Был на сайте:
2016-09-07 в 21:38
inbox
Вконтакте
Предложить работу
Добавить в избранное
Добавить рекомендацию
Пожаловаться
Инженерия
44
0
Проектирование привода подъемного механизма
Используемые навыки:
Проектирование объектов
Описание
Решение
Результат
Соавторы
Презентация проекта
Примеры реализации
Описание
Презентация проекта
Оценили проект:
0
×
Оценили проект
×
Авторизация
Для того чтобы оценивать проекты, вам нужно войти на сайт
Другие проекты
Все проекты
Проектирование стапеля для сварки рамы
Выбор и проектирование оснастки для обработки заготовки
Проектирование корпуса дифференциала гоночного болида
FREELANCE.RU
Toggle navigation
Нанять фрилансера
Заказчику
Найти по специализации
Найти по услугам
Провести конкурс
Разместить задание
Виртуальный HR
Найти студию
Другое
Найти работу
Фрилансеру
Найти задание
Присоединиться к команде
Участвовать в конкурсе
Предложить услугу
Другое
Возможности
Для заказчика
Для фрилансера
Вход
Разместить задание
▲