Качество проявляется в мелочах

Татьяна Ефременко t.efremenko

Рейтинг: 123
не верифицирован
Всего отзывов: 0
  • Активность:
  • Работ в портфолио: 23
  • Типовых услуг: 0
  • Работ на продажу: 0
Была на сайте:

Корпоративный сайт компании «UniDrill» (2011)

Используемые навыки:

Описание

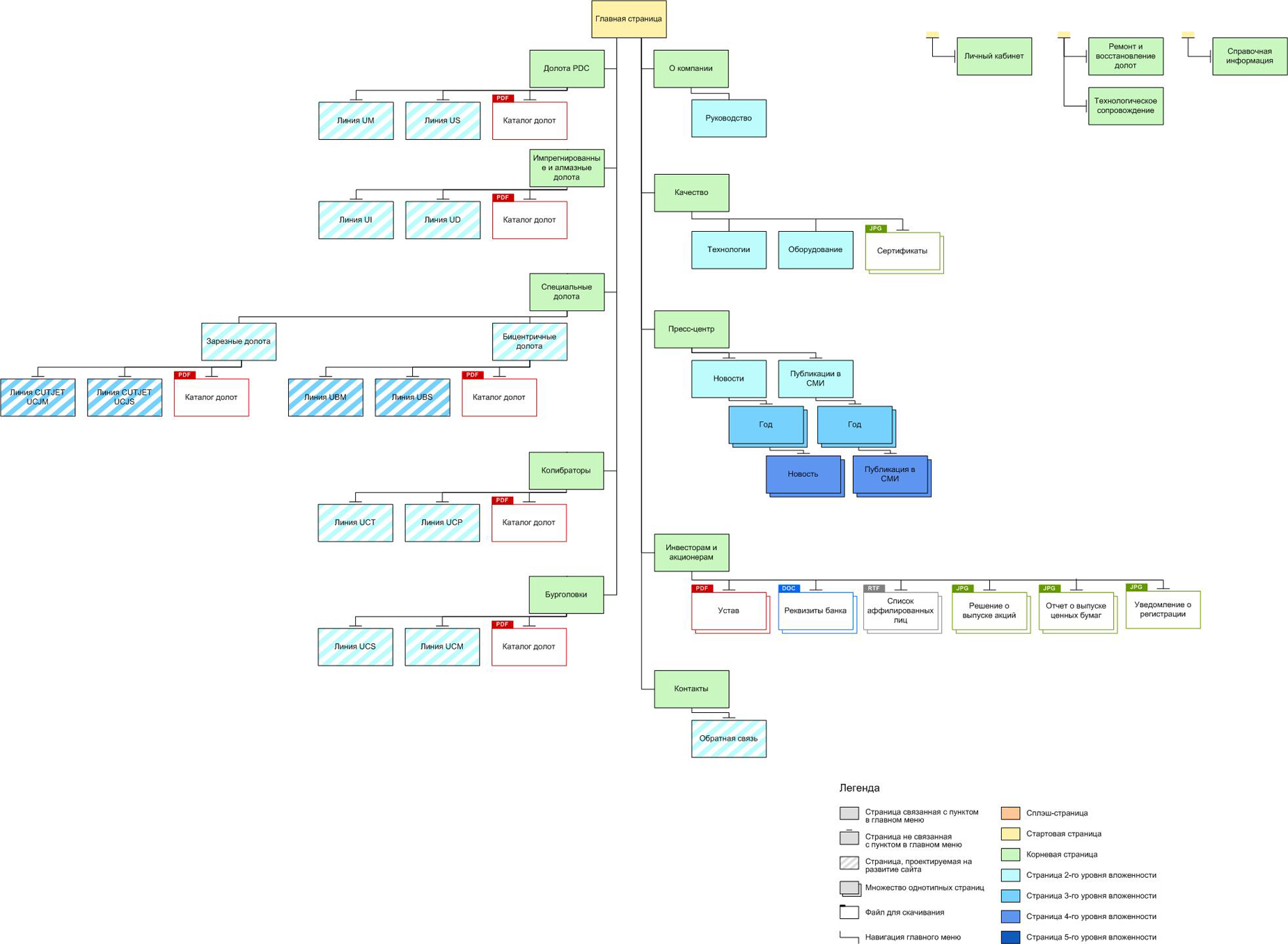
Основная задача сайта: Предоставление в сети Интернет потенциальным клиентам самой необходимой информации о группах производимых компанией долот, ее возможностях, уровне, состоятельности.

Подход к работе: Предварительно был произведен подробный анализ деятельности компании, изучен ассортимент товаров, проанализированы представители различных групп целевой аудитории сайта и их потребности при работе с ним. Изучены сайты конкурентов, выявлены особенности конкуренции на российском и зарубежном рынках, особенности продажи буровых долот. На основе данных анализа составлен перечень информационных и визуальных акцентов на страницах сайта.

Далее была разработана структура сайта, блок-схемы его страниц и прототип — efremenkotatyana.ru/portfolio/unidrill/tm

После утверждения прототип был передан дизайнерам и разработчикам для отрисовки макетов всех страниц и сборки сайта.

Презентация проекта

pic2558604.jpg
Структура сайта компании UniDrill.jpg

Оценили проект:

0