Рейтинг: 52
не верифицирован
Всего отзывов: 0
  • Работ в портфолио: 2
  • Типовых услуг: 0
  • Работ на продажу: 0
Был на сайте:

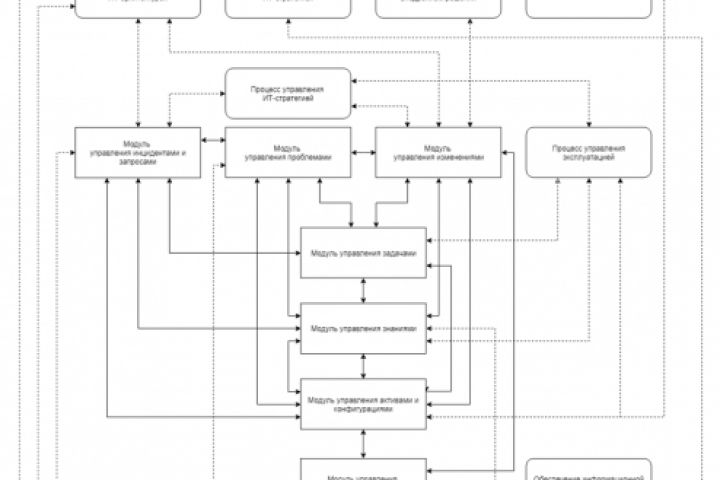
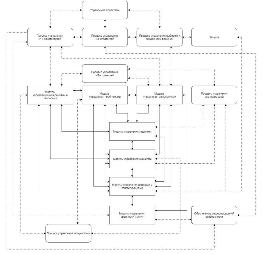
Процессная система предприятия (бизнес-процессы)

Используемые навыки:

Описание

- Процессная система
Разрабатывается как социальный организм, включающий в себя как базовые состояния процессов управления и деятельностей, так и встроенные механизмы самоанализа и самоулучшения на основе метрик назначения и производительности.

- Бизнес-процессы
Анализируются и разрабатываются по основным направлениям: обеспечивающие процессы, процессы основной деятельности, стратегические процессы. Для каждого процесса разрабатываются матрицы RACI, коммуникаций, метрики назначения и производительности, осуществляется планирование результатов деятельности процесса. Осуществляется настройка интерфейсов межпроцессного взаимодействия, правила хранения и оборота документов и записей.

Презентация проекта

pic3705732.jpg

Оценили проект:

0