Разработка удобных и быстрых приложений для Вашего бизнеса

Вадим Литвинов vadlit

Рейтинг: 367
не верифицирован
Всего отзывов: 12 1
Выполнил заданий: 9
Опубликовал заданий: 38
  • Активность:
  • Работ в портфолио: 492
  • Типовых услуг: 0
  • Работ на продажу: 0
  • Возраст: 38 лет
  • Зарегистрирован: 11.03.2011
Был на сайте:

Модуль импорта-экспорта файлов Access из WCF-сервиса

Используемые навыки:

Описание

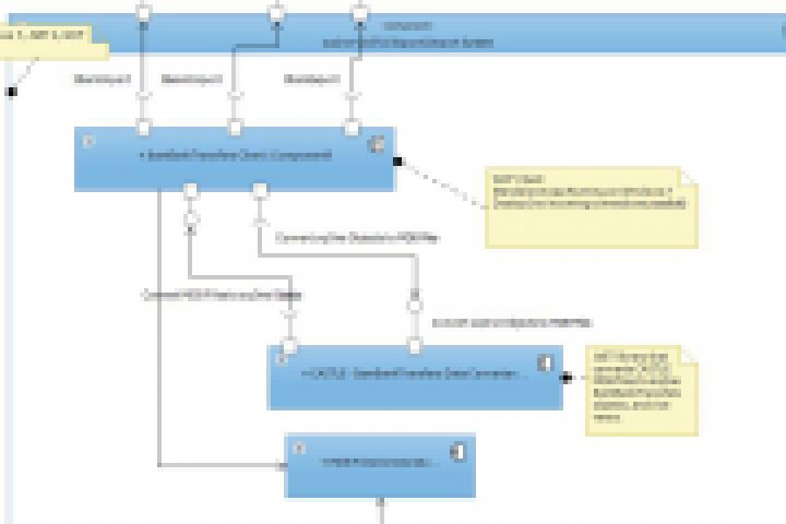
Разработал модуль импорта данных файлов Access из WCF-сервиса для существующего проекта обработки большого объема данных. Также разработал WCF-сервис для экспорта данных из аналогичных файлов.

Презентация проекта

pic2005156.jpg

Оценили проект:

0