Рейтинг: 30
не верифицирован
Всего отзывов: 0
  • Работ в портфолио: 0
  • Типовых услуг: 1
  • Работ на продажу: 0
  • Зарегистрирован: 07.08.2025
  • Образование: Cпециалитет
Был на сайте:

Разработка электротехнических решений

1 500 руб
сделаю за 1 день

28

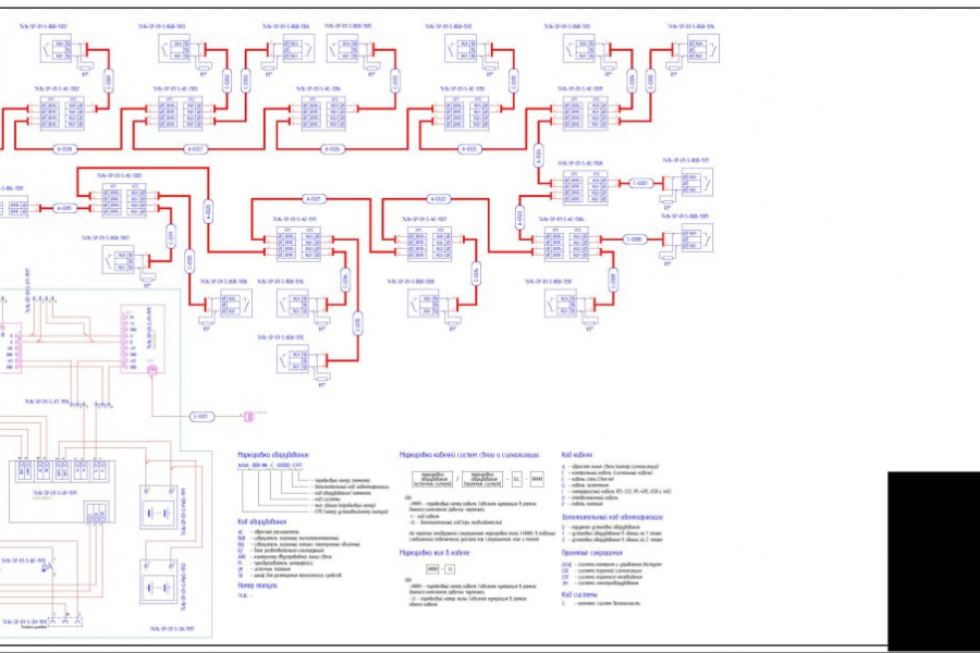
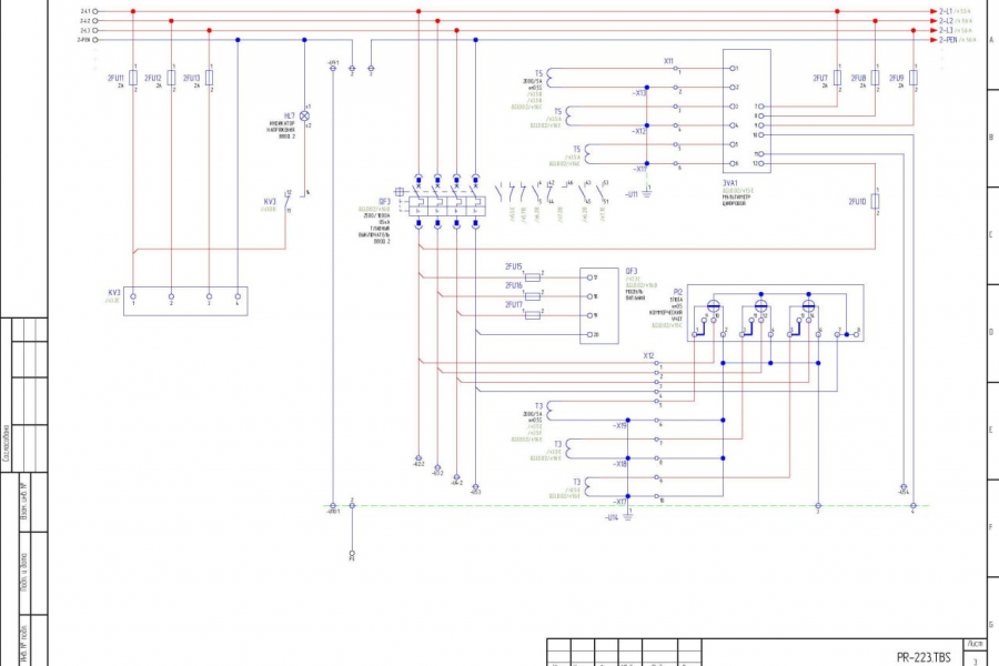
Разработка разделов систем электроснабжения, электротехнических решений, принципиальных электрических схем и НКУ, схем управления и автоматизации, в том числе в Eplan

Разработка электротехнических решений
Разработка электротехнических решений
Разработка электротехнических решений
Заказать услугу

Вернуться в каталог