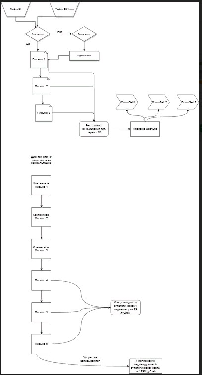
Простая стратегическая карта
Для полной функциональности этого сайта необходимо включить JavaScript.
Oleg Lozov
oleglozov
Рейтинг: 101
не верифицирован
Всего отзывов:
10
0
Выполнил заданий:
8
Опубликовал заданий:
34
Нейросаммари
Работ в портфолио:
11
Типовых услуг:
0
Работ на продажу:
0
Зарегистрирован:
11.12.2017
Был на сайте:
2025-03-17 в 09:24
Предложить работу
Добавить в избранное
Добавить рекомендацию
Пожаловаться
Маркетинг и Реклама
39
0
Простая стратегическая карта
Используемые навыки:
Маркетинговая стратегия
Описание
Решение
Результат
Соавторы
Презентация проекта
Примеры реализации
Описание
Презентация проекта
Оценили проект:
0
×
Оценили проект
×
Авторизация
Для того чтобы оценивать проекты, вам нужно войти на сайт
Другие проекты
Все проекты
Трафик на вебинар
Генерация лидов в ФБ на английский
Генерация лидов в ФБ на английский
FREELANCE.RU
Toggle navigation
Нанять фрилансера
Заказчику
Найти по специализации
Найти по услугам
Провести конкурс
Разместить задание
Виртуальный HR
Найти студию
Другое
Найти работу
Фрилансеру
Найти задание
Присоединиться к команде
Участвовать в конкурсе
Предложить услугу
Другое
Возможности
Для заказчика
Для фрилансера
Вход
Разместить задание
▲