Расписание Авиарейсов
Для полной функциональности этого сайта необходимо включить JavaScript.
Оплата ПОСЛЕ СДЕЛАННОГО!
Slavutich RED
slavutich_red
Рейтинг: 593
не верифицирован
Всего отзывов:
66
0
Выполнил заданий:
47
Опубликовал заданий:
31
Нейросаммари
Активность:
Работ в портфолио:
103
Типовых услуг:
0
Работ на продажу:
0
Возраст:
45 лет
Зарегистрирован:
24.01.2012
Был на сайте:
2025-05-05 в 09:25
Предложить работу
Добавить в избранное
Добавить рекомендацию
Пожаловаться
ИТ и Разработка
42
0
Расписание Авиарейсов
Используемые навыки:
Data Modeling
Описание
Решение
Результат
Соавторы
Презентация проекта
Примеры реализации
Описание
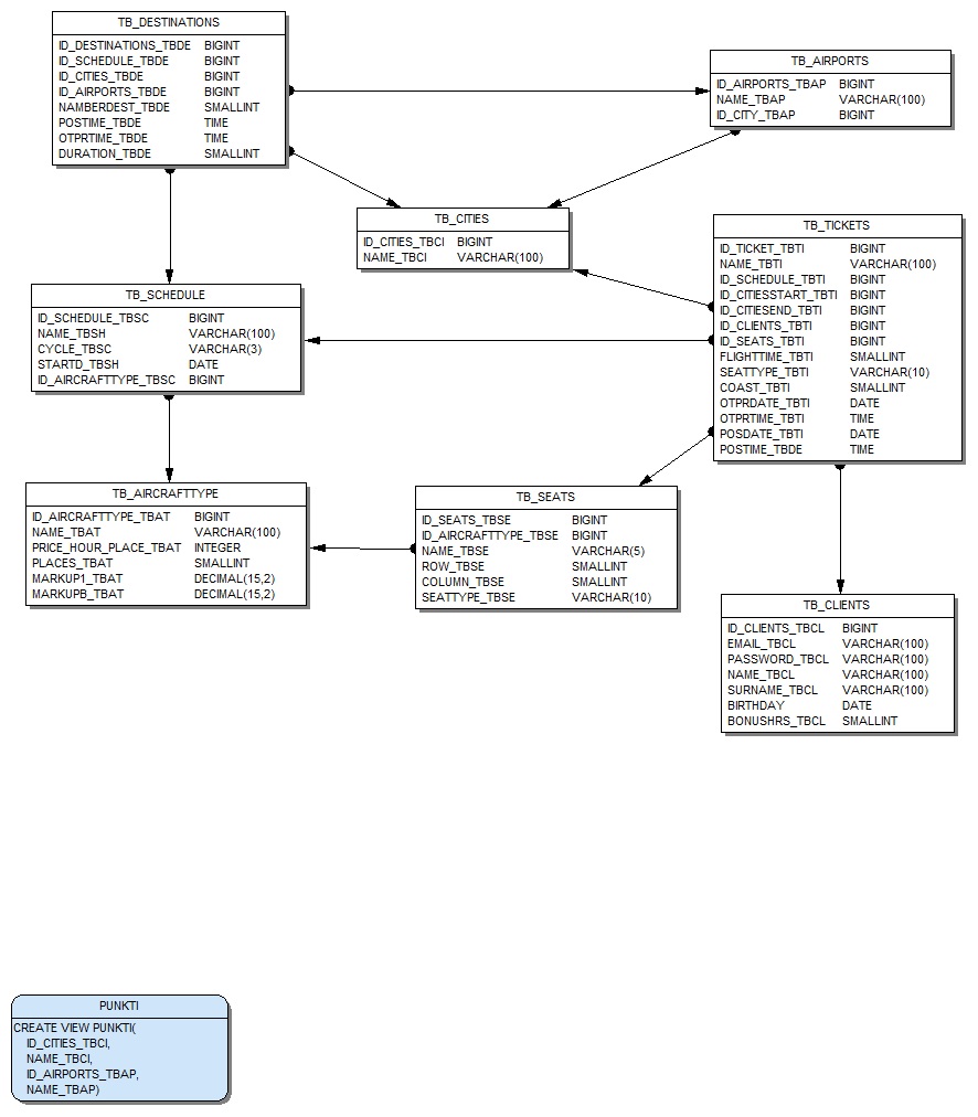
Расписание Авиарейсов
Презентация проекта
Оценили проект:
0
×
Оценили проект
×
Авторизация
Для того чтобы оценивать проекты, вам нужно войти на сайт
Другие проекты
Все проекты
Сайт для МБК (Международная Бизнес Корпорация)
Расписание Авиарейсов
ТЗ на разработку системы СоцКартрирования
FREELANCE.RU
Toggle navigation
Нанять фрилансера
Заказчику
Найти по специализации
Найти по услугам
Провести конкурс
Разместить задание
Виртуальный HR
Найти студию
Другое
Найти работу
Фрилансеру
Найти задание
Присоединиться к команде
Участвовать в конкурсе
Предложить услугу
Другое
Возможности
Для заказчика
Для фрилансера
Вход
Разместить задание
▲