Расписание Авиарейсов
Для полной функциональности этого сайта необходимо включить JavaScript.
Оплата ПОСЛЕ СДЕЛАННОГО!
Slavutich RED
slavutich_red
Рейтинг: 593
не верифицирован
Всего отзывов:
66
0
Выполнил заданий:
47
Опубликовал заданий:
31
Нейросаммари
Активность:
Работ в портфолио:
103
Типовых услуг:
0
Работ на продажу:
0
Возраст:
45 лет
Зарегистрирован:
24.01.2012
Был на сайте:
2025-05-05 в 09:25
Предложить работу
Добавить в избранное
Добавить рекомендацию
Пожаловаться
ИТ и Разработка
55
0
Расписание Авиарейсов
Используемые навыки:
Разработка баз данных
Описание
Решение
Результат
Соавторы
Презентация проекта
Примеры реализации
Описание
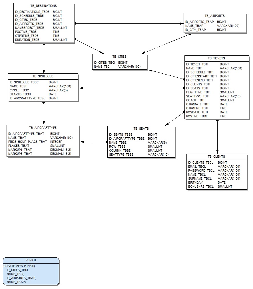
Расписание Авиарейсов - учебная
Презентация проекта
Оценили проект:
0
×
Оценили проект
×
Авторизация
Для того чтобы оценивать проекты, вам нужно войти на сайт
Другие проекты
Все проекты
ТЗ на разработку системы СоцКартрирования
Бэк-офис ActiDeals Soft для компаний
База данных БТИ
FREELANCE.RU
Toggle navigation
Нанять фрилансера
Заказчику
Каталог фрилансеров
Каталог PRO
Каталог студий
Каталог услуг
Каталог работ
Виртуальный HR
Умный поиск
Провести конкурс
Разместить задание
Найти работу
Найти задание
Присоединиться к команде
Участвовать в конкурсе
Предложить услугу
Вход
Разместить задание
▲