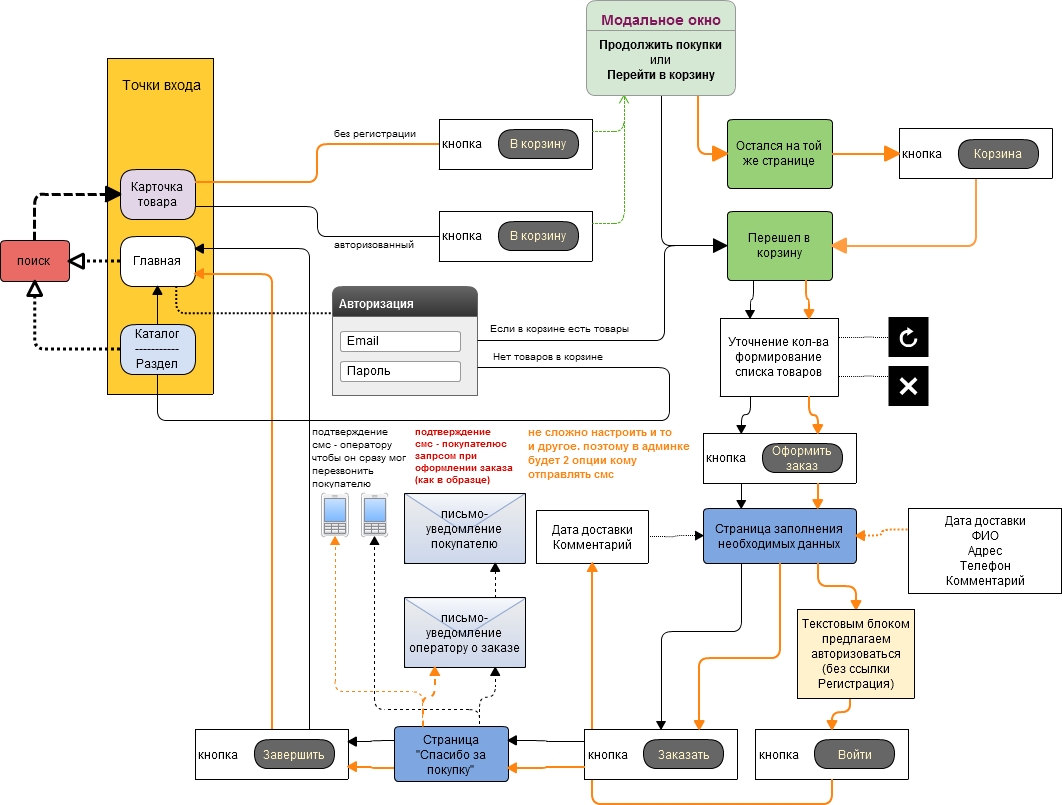
Блок-схема интернет-магазина - бизнес-процесс покупки
Для полной функциональности этого сайта необходимо включить JavaScript.
Москва
Программирование WEB / ARDUINO / ELECTRONICS
Евгений Николаевич
DevDnepr
Рейтинг: 4 659
не верифицирован
Всего отзывов:
74
2
Профессионализм:
10
Коммуникация:
10
Выполнил заданий:
85
Нейросаммари
Активность:
Работ в портфолио:
375
Типовых услуг:
0
Работ на продажу:
1
Зарегистрирован:
29.08.2014
Был на сайте:
2026-03-07 в 23:02
inbox
telegram
Предложить работу
Добавить в избранное
Добавить рекомендацию
Пожаловаться
Веб-разработка и Продуктовый дизайн
45
0
Блок-схема интернет-магазина - бизнес-процесс покупки
Используемые навыки:
Сайт "под ключ"
Описание
Решение
Результат
Соавторы
Презентация проекта
Примеры реализации
Описание
Презентация проекта
Оценили проект:
0
×
Оценили проект
×
Авторизация
Для того чтобы оценивать проекты, вам нужно войти на сайт
Другие проекты
Все проекты
Сайт поиска нянь (фото 1/2)
Разработка ДТЗ для портирования из ПК версии в среду ВЕБ (13/35)
Листовка
FREELANCE.RU
Toggle navigation
Нанять фрилансера
Заказчику
Найти по специализации
Найти по услугам
Провести конкурс
Разместить задание
Виртуальный HR
Найти студию
Другое
Найти работу
Фрилансеру
Найти задание
Присоединиться к команде
Участвовать в конкурсе
Предложить услугу
Другое
Возможности
Для заказчика
Для фрилансера
Вход
Разместить задание
▲