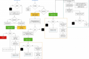
Блок-схема интернет-магазина - бизнес-процесс покупки 2
Для полной функциональности этого сайта необходимо включить JavaScript.
Москва
На сайте с: 29.08.2014
Программирование WEB / ARDUINO / ELECTRONICS
Евгений Николаевич
DevDnepr
Рейтинг: 4 419
не верифицирован
Всего отзывов:
74
2
Профессионализм:
10
Коммуникация:
10
Выполнил заданий:
85
Нейросаммари
Активность:
Работ в портфолио:
375
Типовых услуг:
0
Работ на продажу:
1
Тип занятости:
Полный фриланс
Юридический статус:
Частное лицо
Был на сайте:
2025-12-30 в 19:56
inbox
telegram
Предложить работу
Добавить в избранное
Добавить рекомендацию
Пожаловаться
Веб-разработка и Продуктовый дизайн
94
0
Блок-схема интернет-магазина - бизнес-процесс покупки 2
Используемые навыки:
Сайт "под ключ"
Описание
Решение
Результат
Соавторы
Презентация проекта
Примеры реализации
Описание
Презентация проекта
Оценили проект:
0
×
Оценили проект
×
Авторизация
Для того чтобы оценивать проекты, вам нужно войти на сайт
Другие проекты
Все проекты
Интернет-магазин + доска объявлений (фото 20/24)
Портал недвижимости (без графики)
Качественные решения
FREELANCE.RU
Toggle navigation
Нанять фрилансера
Заказчику
Найти по специализации
Найти по услугам
Провести конкурс
Разместить задание
Другое
Найти работу
Фрилансеру
Найти задание
Присоединиться к команде
Участвовать в конкурсе
Другое
Возможности
Для заказчика
Для фрилансера
Вход
Разместить задание
▲