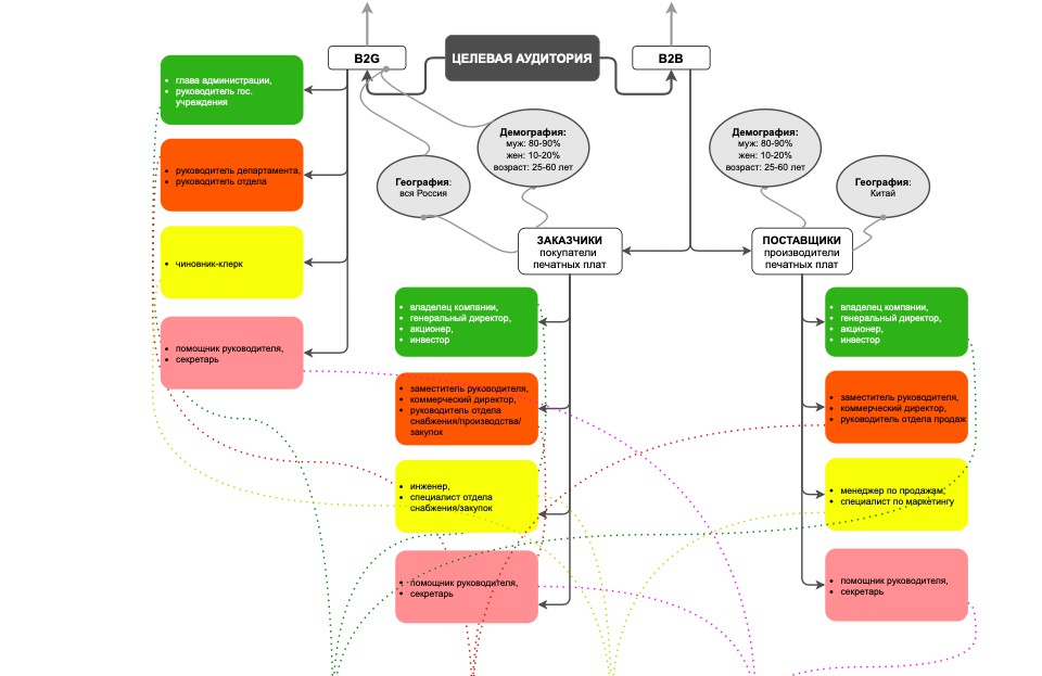
Сегментация целевой аудитории B2C, B2G
Для полной функциональности этого сайта необходимо включить JavaScript.
Москва
На сайте с: 01.03.2010
SMM | Сайты | Маркетинг
Татьяна Мусихина
TatyanaVM
Рейтинг: 130
не верифицирован
Всего отзывов:
4
0
Опубликовала заданий:
30
Работ в портфолио:
45
Типовых услуг:
0
Работ на продажу:
1
Была на сайте:
2024-11-08 в 21:28
Предложить работу
Добавить в избранное
Добавить рекомендацию
Пожаловаться
Маркетинг и Реклама
35
0
Сегментация целевой аудитории B2C, B2G
Используемые навыки:
Маркетинг
Описание
Решение
Результат
Соавторы
Презентация проекта
Примеры реализации
Описание
Сегментация целевой аудитории B2C, B2G
Презентация проекта
Оценили проект:
0
×
Оценили проект
×
Авторизация
Для того чтобы оценивать проекты, вам нужно войти на сайт
Другие проекты
Все проекты
Сайт юридической компании + продвижение + маркетинг
Сайт сервисно-траспортной компании под ключ
Интернет-магазин электрики
FREELANCE.RU
Toggle navigation
Нанять фрилансера
Заказчику
Найти по специализации
Найти по услугам
Провести конкурс
Разместить задание
Другое
Найти работу
Фрилансеру
Найти задание
Присоединиться к команде
Участвовать в конкурсе
Другое
Возможности
Для заказчика
Для фрилансера
Вход
Разместить задание
▲