Enterprise-архитектор и Java-разработчик с 14-летним опытом

Иван Донченко moarse

Рейтинг: 171
Верифицирован через Сбер ID
Всего отзывов: 0
  • Работ в портфолио: 2
  • Типовых услуг: 7
  • Работ на продажу: 0
  • Возраст: 38 лет
  • Стаж работы: 14 лет
  • Зарегистрирован: 23.04.2025
  • Образование: Cпециалитет
  • Стоимость услуг (руб): 3 500 за час 500 000 за месяц
Был на сайте:

Цифровая платформа для мониторинга и управления инженерно-энергетической инфраструктурой Санкт-Петербурга с интеграцией ГИС и предиктивной аналитикой

Описание

Контекст проекта

В рамках реализации программы «Эффективный регион», курируемой Комитетом по информатизации и связи Санкт-Петербурга, возникла необходимость создания единой интегрированной системы для комплексного управления инженерно-энергетической инфраструктурой мегаполиса. До внедрения системы управление происходило через разрозненные учетные базы и автономные системы, что приводило к дублированию данных, задержкам в принятии решений и затрудняло координацию между различными службами.

Вызовы и задачи

Комитет по энергетике и инженерному обеспечению Санкт-Петербурга столкнулся с рядом критических вызовов:

Отсутствие единого реестра объектов инженерно-энергетической инфраструктуры города
Необходимость координации работы десятков ресурсоснабжающих организаций
Потребность в оперативном мониторинге состояния сетей водоснабжения, теплоснабжения и электроснабжения
Сложности в планировании инвестиционных программ и контроле их исполнения
Необходимость интеграции с порталом государственных услуг Санкт-Петербурга
Объем и масштаб

Система должна была охватить всю инженерно-энергетическую инфраструктуру мегаполиса с населением более 5 млн человек, включая:

Десятки тысяч объектов инженерной инфраструктуры
Интеграцию с сетью датчиков и автоматизированными системами учета
Координацию работы более 50 государственных и частных организаций
Обработку и анализ больших объемов пространственных и временных данных
Обеспечение работы для сотен пользователей различных уровней доступа
Проект реализовывался командой из 30 специалистов в течение 28 месяцев и стал одной из крупнейших государственных информационных систем городского уровня в России.

Решение

Архитектурный подход

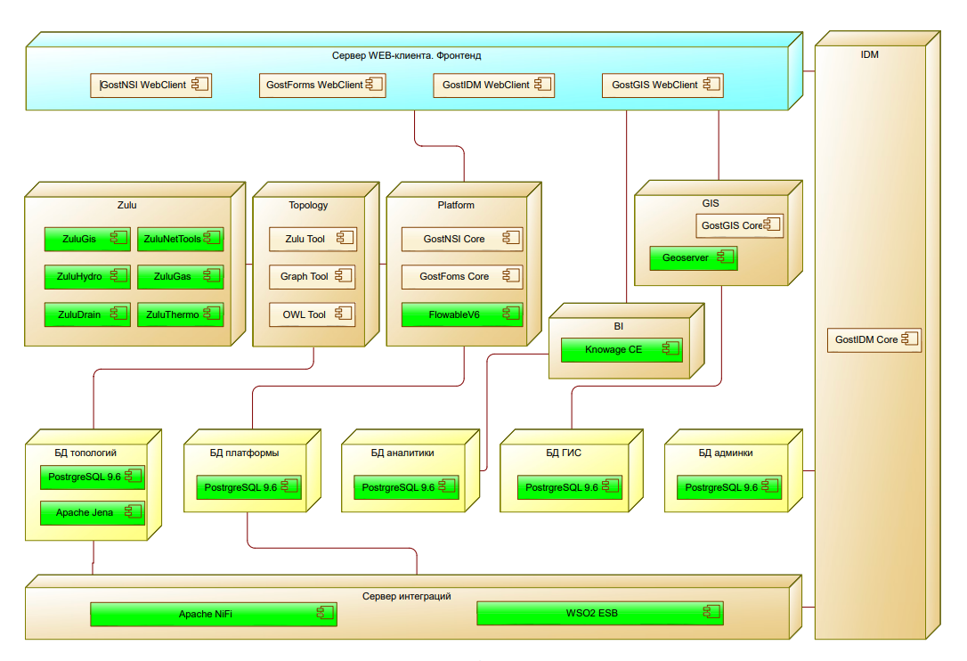
В роли архитектора системы я разработал многоуровневую архитектуру, основанную на микросервисных принципах и цифровом инжиниринге. Была выбрана платформа GostPlatform для proof-of-concept, которая затем была расширена собственными компонентами для достижения требуемой масштабируемости.

Ключевые технические решения:

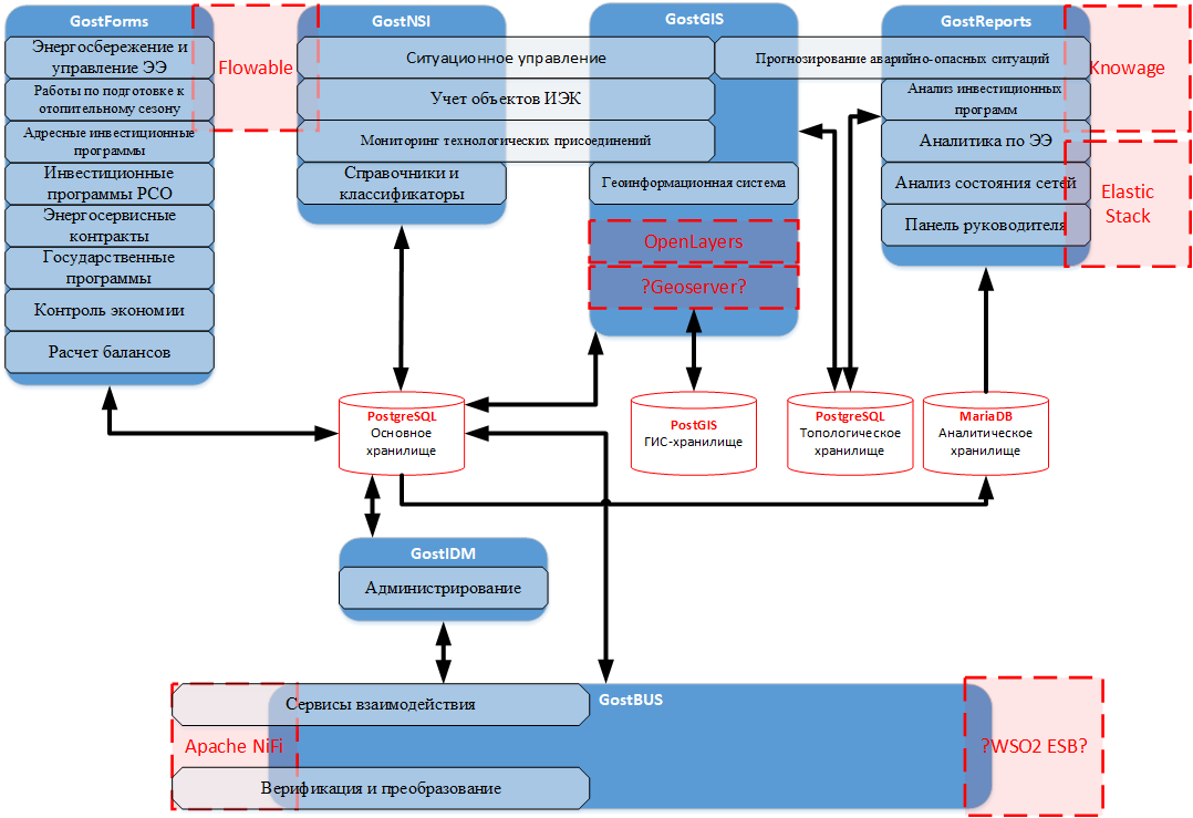
Модульная архитектура компонентов
- Независимые микросервисы для учета, визуализации, интеграции и аналитики
- Централизованный API Gateway для управления доступом и маршрутизацией
- Шина данных на базе Apache Kafka для асинхронной обработки событий
- Распределенное кэширование для оптимизации производительности

Геоинформационная подсистема
- Кластер из четырех геосерверов с общим каталогом данных в конфигурации master/slave
- Nginx-балансировщик для равномерного распределения WFS и WMS запросов
- Технология sticky cookie (JSESSIONID) для поддержания сессий
- Fail-over механизм для обработки запросов на изменение конфигурации
- GeoWebCache для оптимизации производительности отображения карт

Центр интеграции данных
- REST API для взаимодействия с внешними системами
- Модули верификации и преобразования данных из разнородных источников
- ETL-процессы для загрузки и синхронизации справочников
- Интеграция с системами мониторинга и SCADA

Аналитическое ядро
- Модули прогнозирования аварийно-опасных ситуаций на основе машинного обучения
- Расчет балансов энергопотребления
- Анализ состояния сетей и оценка износа оборудования
- Панели руководителя с ключевыми метриками и KPI

Технологический стек:

- Backend: Java Spring Boot, REST API
- Frontend: React.js, Redux
- База данных: PostgreSQL с пространственными расширениями (PostGIS)
- ГИС: GeoServer в кластерной конфигурации
- Интеграция: Apache Camel, Apache Kafka
- Безопасность: Реализация рекомендаций СПб ИАЦ по защите от DDoS-атак

Масштабируемость и безопасность
Архитектура спроектирована с учетом горизонтальной и вертикальной масштабируемости, что позволяет подключать новые функциональные модули, такие как системы управления ЖКХ. Реализована многоуровневая система безопасности с ролевым доступом и защитой от современных киберугроз.

Результат

Достижения проекта:

Создана единая интегрированная платформа
- Объединены разрозненные учетные системы в единое информационное пространство
- Реализован электронный реестр объектов инженерно-энергетической инфраструктуры
- Обеспечена бесшовная интеграция с порталом государственных услуг Санкт-Петербурга

Повышение эффективности управления
- Сокращение времени на подготовку аналитических отчетов на 60%
- Оптимизация процессов планирования и реализации инвестиционных программ
- Улучшение координации между ресурсоснабжающими организациями
- Повышение прозрачности использования бюджетных средств

Улучшение качества государственных услуг
- Внедрение электронных сервисов для граждан и организаций
- Сокращение сроков предоставления государственных услуг
- Повышение доступности информации о состоянии инженерных сетей
- Улучшение информирования о плановых отключениях и авариях

Технологический результат
- Разработана масштабируемая архитектура, готовая к расширению функциональности
- Создан кластер геосерверов, обеспечивающий высокую производительность ГИС
- Реализована система предиктивной аналитики для прогнозирования аварий
- Внедрены современные практики DevOps и непрерывной интеграции

Стратегическое значение
- Проект стал референсной реализацией концепции «умного города»
- Создан задел для дальнейшей цифровизации городского хозяйства
- Повышен уровень цифровой зрелости региона
- Сформирована база для принятия управленческих решений на основе данных

Количественные показатели:
- 30 специалистов в команде разработки
- 28 месяцев реализации проекта
- 14 подсистем с различными функциональными возможностями
- Десятки тысяч объектов инфраструктуры в системе
- Сотни пользователей из государственных и частных организаций

Проект успешно введен в эксплуатацию и продолжает развиваться, обеспечивая эффективное управление инженерно-энергетической инфраструктурой одного из крупнейших городов России.

Работа выполнена в соавторстве

ООО "Ан-Системс"

Презентация проекта

view.png
structure.png
PoC.png
net.png
deploy.png
data-sync.png
components.png

Оценили проект:

0