Создаю золотые действия для стабильного роста

Владислав Маттэ vladmatte

Рейтинг: 58
не верифицирован
Всего отзывов: 0
Опубликовал заданий: 2
  • Работ в портфолио: 8
  • Типовых услуг: 8
  • Работ на продажу: 0
Был на сайте:

Внедрение бизнес-процесса для роста

9 000 руб
сделаю за 2 дня

44

Ваш бизнес сталкивается с неэффективными процессами, которые тормозят рост? Возможно, задачи выполняются хаотично, а сотрудники тратят время на лишние действия. В дальнейшем это приводит к снижению доходов, задержкам в работе и упущенным возможностям.

Без четко настроенного бизнес-процесса компания теряет конкурентные преимущества.
Например:
• Пропуск ключевых задач из-за отсутствия автоматизации.
• Увеличенные сроки выполнения заказов.
• Потеря части клиентов.
• Финансовые потери из-за недоучета и ошибок.
____________________________________________________________
Мы предлагаем услугу разработки и внедрения бизнес-процессов для быстрого упорядочивания операций:
1. Диагностика: Анализ текущего процесса и выявление проблемных точек.
2. Проектирование: Создание структуры процесса с учетом целей компании.
3. Автоматизация: Использование ИИ-инструментов для повышения точности и экономии времени.
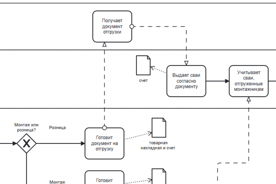
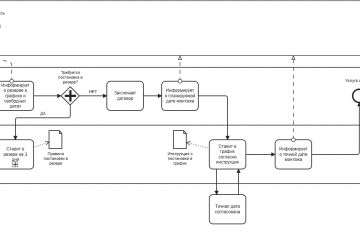
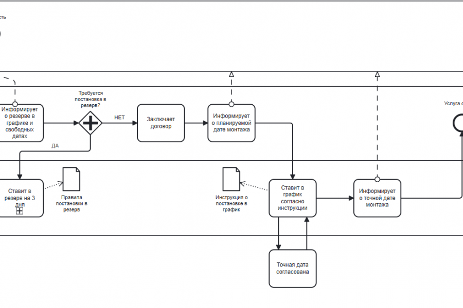
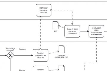
4. Внедрение: создание блок-схемы, инструкций и обучение сотрудников.

Пример из практики описан в Моём портфолио здесь же на Фрилансе.
_________________________________________________________
Внедрение четких бизнес-процессов позволяет вам:

• Сократить время на выполнение задач.
• Снизить затраты и избежать ошибок.
• Увеличить эффективность сотрудников и рост прибыли.

Повысьте прибыльность вашего бизнеса с профессионально настроенными процессами!

Внедрение бизнес-процесса для роста
Внедрение бизнес-процесса для роста
Внедрение бизнес-процесса для роста
Заказать услугу

Вернуться в каталог